WARNING:
JavaScript is turned OFF. None of the links on this concept map will
work until it is reactivated.
If you need help turning JavaScript On, click here.
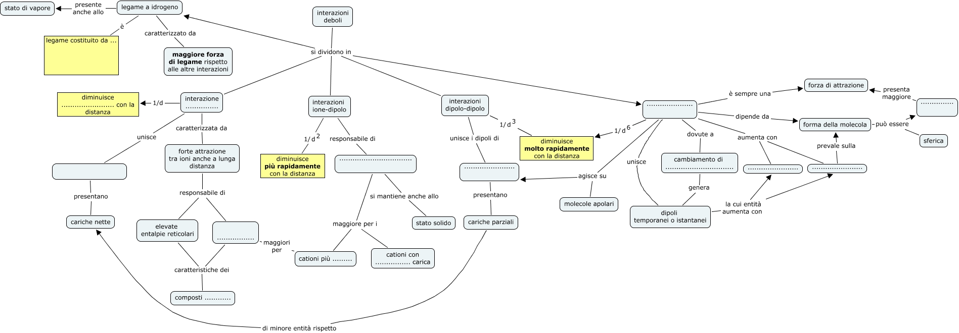
Questa Cmap, creata con IHMC CmapTools, contiene informazioni relative a: forze intermolecolari atkins muta, ..................... agisce su ......................., interazioni dipolo-dipolo <math xmlns="http://www.w3.org/1998/Math/MathML"> <mrow> <mtext> 1/ </mtext> <mmultiscripts> <mtext> d </mtext> <none/> <mtext> 3 </mtext> </mmultiscripts> </mrow> </math> diminuisce molto rapidamente con la distanza, interazioni dipolo-dipolo unisce i dipoli di ......................., legame a idrogeno caratterizzato da maggiore forza di legame rispetto alle altre interazioni, interazioni ione-dipolo <math xmlns="http://www.w3.org/1998/Math/MathML"> <mrow> <mtext> 1/ </mtext> <mmultiscripts> <mtext> d </mtext> <none/> <mtext> 2 </mtext> </mmultiscripts> </mrow> </math> diminuisce più rapidamente con la distanza, ................................. si mantiene anche allo stato solido, ............... presenta maggiore forza di attrazione, ..................... agisce su molecole apolari, interazione ............... 1/d diminuisce ........................ con la distanza, forte attrazione tra ioni anche a lunga distanza responsabile di elevate entalpie reticolari, ..................... dovute a cambiamento di ..............................., ..................... è sempre una forza di attrazione, forma della molecola può essere sferica, ..................... <math xmlns="http://www.w3.org/1998/Math/MathML"> <mrow> <mtext> 1/ </mtext> <mmultiscripts> <mtext> d </mtext> <none/> <mtext> 6 </mtext> </mmultiscripts> </mrow> </math> diminuisce molto rapidamente con la distanza, interazioni deboli si dividono in interazioni ione-dipolo, interazioni deboli si dividono in ....................., forma della molecola può essere ..............., presentano cariche nette, interazione ............... unisce, cariche parziali di minore entità rispetto cariche nette