WARNING:
JavaScript is turned OFF. None of the links on this concept map will
work until it is reactivated.
If you need help turning JavaScript On, click here.
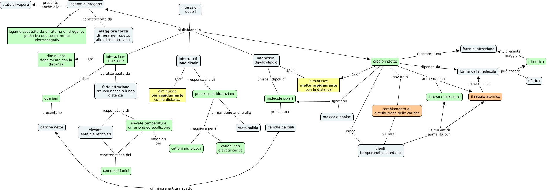
Questa Cmap, creata con IHMC CmapTools, contiene informazioni relative a: beatrice g, dipolo indotto agisce su molecole polari, interazioni dipolo-dipolo <math xmlns="http://www.w3.org/1998/Math/MathML"> <mrow> <mtext> 1/ </mtext> <mmultiscripts> <mtext> d </mtext> <none/> <mtext> 3 </mtext> </mmultiscripts> </mrow> </math> diminuisce molto rapidamente con la distanza, interazioni dipolo-dipolo unisce i dipoli di molecole polari, legame a idrogeno caratterizzato da maggiore forza di legame rispetto alle altre interazioni, interazioni ione-dipolo <math xmlns="http://www.w3.org/1998/Math/MathML"> <mrow> <mtext> 1/ </mtext> <mmultiscripts> <mtext> d </mtext> <none/> <mtext> 2 </mtext> </mmultiscripts> </mrow> </math> diminuisce più rapidamente con la distanza, processo di idratazione si mantiene anche allo stato solido, cilindrica presenta maggiore forza di attrazione, dipolo indotto agisce su molecole apolari, interazione ione-ione 1/d diminuisce debolmente con la distanza, forte attrazione tra ioni anche a lunga distanza responsabile di elevate entalpie reticolari, dipolo indotto dovute al cambiamento di distribuzione delle cariche, dipolo indotto è sempre una forza di attrazione, forma della molecola può essere sferica, dipolo indotto <math xmlns="http://www.w3.org/1998/Math/MathML"> <mrow> <mtext> 1/ </mtext> <mmultiscripts> <mtext> d </mtext> <none/> <mtext> 6 </mtext> </mmultiscripts> </mrow> </math> diminuisce molto rapidamente con la distanza, interazioni deboli si dividono in interazioni ione-dipolo, interazioni deboli si dividono in dipolo indotto, forma della molecola può essere cilindrica, due ioni presentano cariche nette, interazione ione-ione unisce due ioni, dipolo indotto unisce ????