WARNING:
JavaScript is turned OFF. None of the links on this concept map will
work until it is reactivated.
If you need help turning JavaScript On, click here.
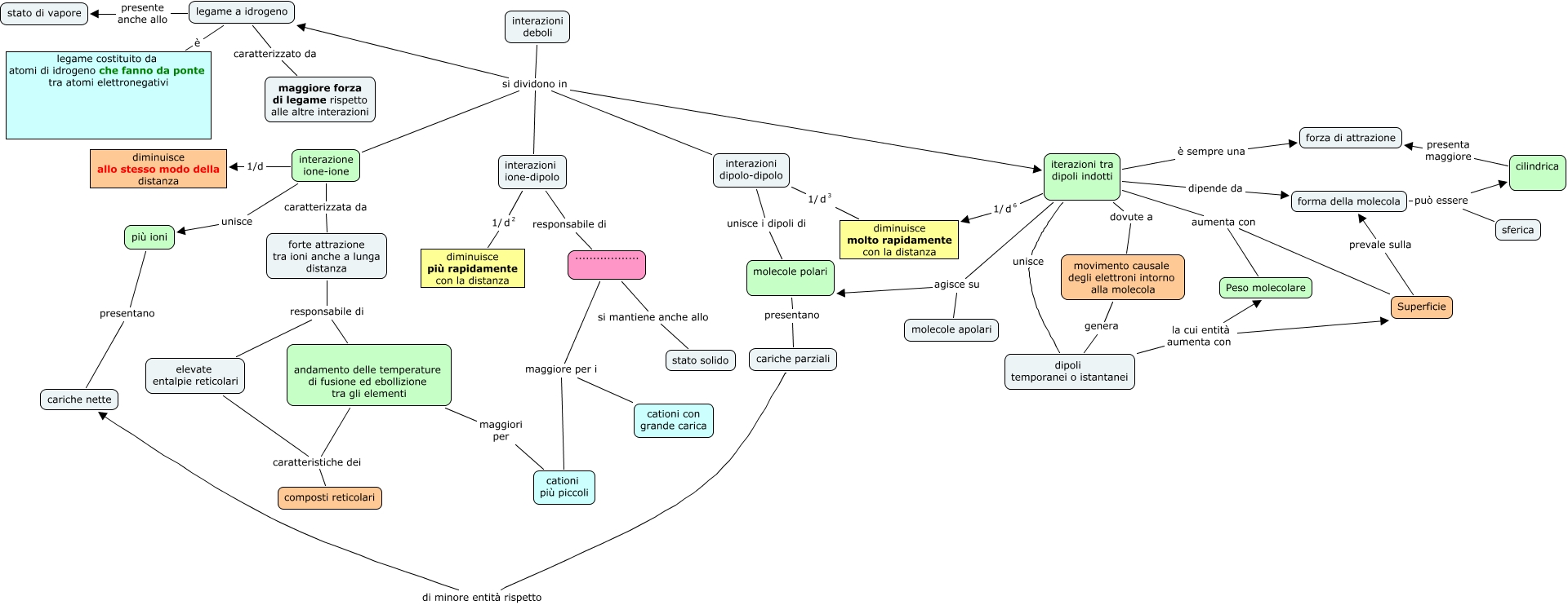
Questa Cmap, creata con IHMC CmapTools, contiene informazioni relative a: riccardo m, interazioni dipolo-dipolo <math xmlns="http://www.w3.org/1998/Math/MathML"> <mrow> <mtext> 1/ </mtext> <mmultiscripts> <mtext> d </mtext> <none/> <mtext> 3 </mtext> </mmultiscripts> </mrow> </math> diminuisce molto rapidamente con la distanza, iterazioni tra dipoli indotti agisce su molecole polari, interazioni ione-dipolo <math xmlns="http://www.w3.org/1998/Math/MathML"> <mrow> <mtext> 1/ </mtext> <mmultiscripts> <mtext> d </mtext> <none/> <mtext> 2 </mtext> </mmultiscripts> </mrow> </math> diminuisce più rapidamente con la distanza, legame a idrogeno caratterizzato da maggiore forza di legame rispetto alle altre interazioni, interazioni dipolo-dipolo unisce i dipoli di molecole polari, .................. si mantiene anche allo stato solido, iterazioni tra dipoli indotti agisce su molecole apolari, cilindrica presenta maggiore forza di attrazione, interazione ione-ione 1/d diminuisce allo stesso modo della distanza, iterazioni tra dipoli indotti dovute a movimento causale degli elettroni intorno alla molecola, forte attrazione tra ioni anche a lunga distanza responsabile di elevate entalpie reticolari, iterazioni tra dipoli indotti è sempre una forza di attrazione, forma della molecola può essere sferica, interazioni deboli si dividono in interazioni ione-dipolo, iterazioni tra dipoli indotti <math xmlns="http://www.w3.org/1998/Math/MathML"> <mrow> <mtext> 1/ </mtext> <mmultiscripts> <mtext> d </mtext> <none/> <mtext> 6 </mtext> </mmultiscripts> </mrow> </math> diminuisce molto rapidamente con la distanza, interazioni deboli si dividono in iterazioni tra dipoli indotti, forma della molecola può essere cilindrica, interazione ione-ione unisce più ioni, più ioni presentano cariche nette, iterazioni tra dipoli indotti unisce dipoli temporanei o istantanei