WARNING:
JavaScript is turned OFF. None of the links on this concept map will
work until it is reactivated.
If you need help turning JavaScript On, click here.
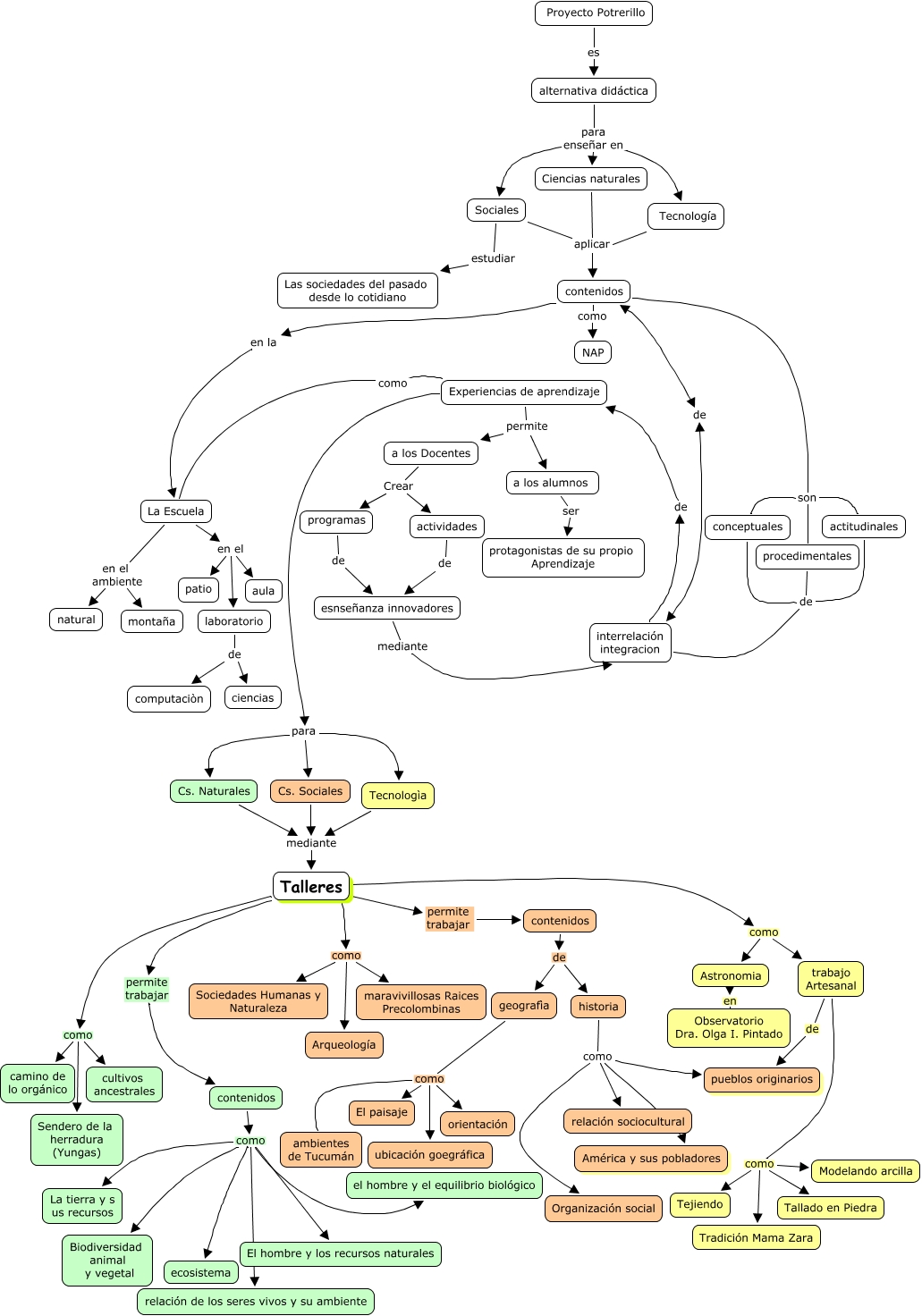
Este Cmap, tiene información relacionada con: Potrerillo Folleto 2012, a los Docentes Crear programas, Experiencias de aprendizaje para Cs. Naturales, Talleres como Astronomia, La Escuela en el ambiente natural, contenidos como ecosistema, Ciencias naturales aplicar contenidos, Sociales aplicar contenidos, alternativa didáctica para enseñar en Tecnología, programas de esnseñanza innovadores, interrelación integracion de Experiencias de aprendizaje, alternativa didáctica para enseñar en Sociales, esnseñanza innovadores mediante interrelación integracion, geografìa como ambientes de Tucumán, contenidos de interrelación integracion, Talleres como maravivillosas Raices Precolombinas, trabajo Artesanal de pueblos originarios, Sociales estudiar Las sociedades del pasado desde lo cotidiano, contenidos como Biodiversidad animal y vegetal, interrelación integracion de conceptuales, geografìa como orientación