WARNING:
JavaScript is turned OFF. None of the links on this concept map will
work until it is reactivated.
If you need help turning JavaScript On, click here.
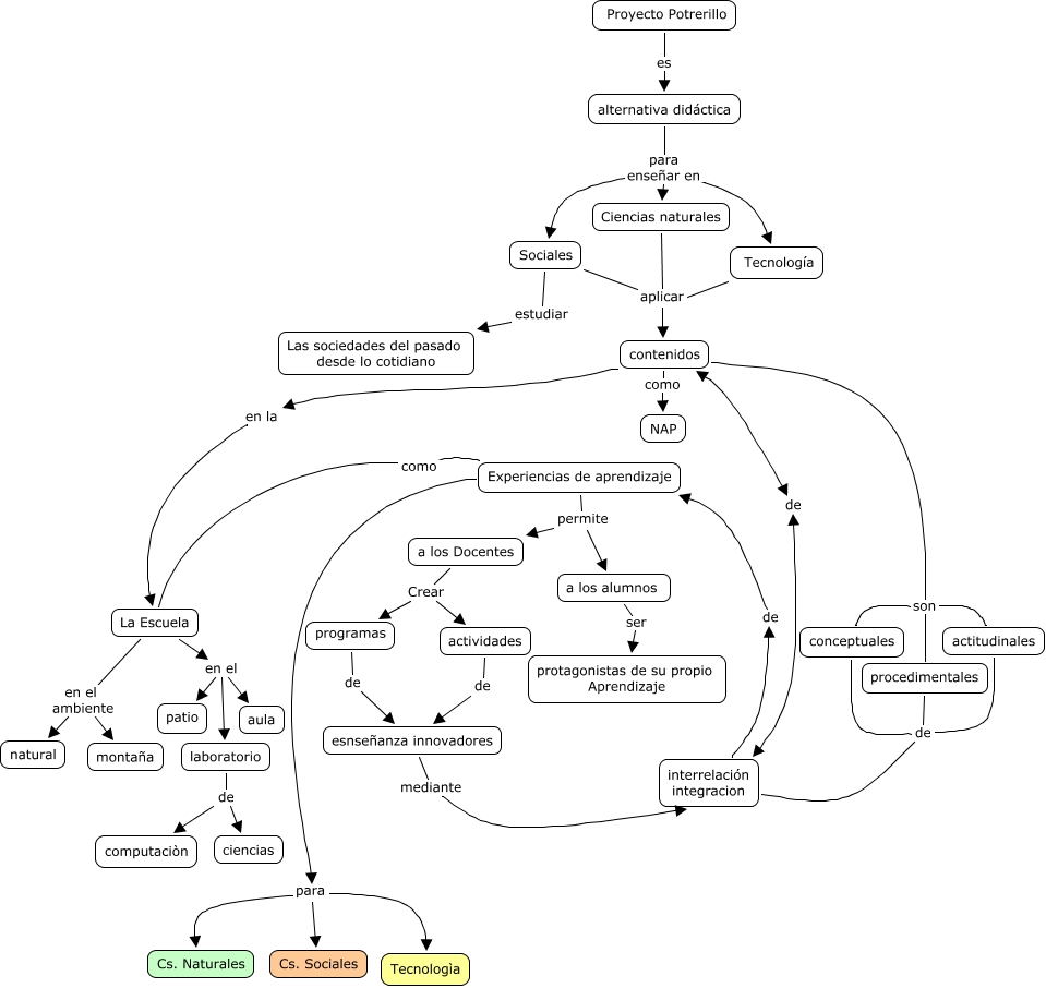
Este Cmap, tiene información relacionada con: Potrerillo folleto con Areas, Experiencias de aprendizaje para Cs. Naturales, contenidos en la La Escuela, actividades de esnseñanza innovadores, Sociales estudiar Las sociedades del pasado desde lo cotidiano, Experiencias de aprendizaje para Tecnologìa, laboratorio de ciencias, programas de esnseñanza innovadores, contenidos son actitudinales, Ciencias naturales aplicar contenidos, a los Docentes Crear programas, Sociales aplicar contenidos, Experiencias de aprendizaje para Cs. Sociales, contenidos de interrelación integracion, La Escuela en el laboratorio, La Escuela en el ambiente montaña, Experiencias de aprendizaje permite a los Docentes, a los alumnos ser protagonistas de su propio Aprendizaje, La Escuela en el aula, La Escuela en el ambiente natural, Proyecto Potrerillo es alternativa didáctica