WARNING:
JavaScript is turned OFF. None of the links on this concept map will
work until it is reactivated.
If you need help turning JavaScript On, click here.
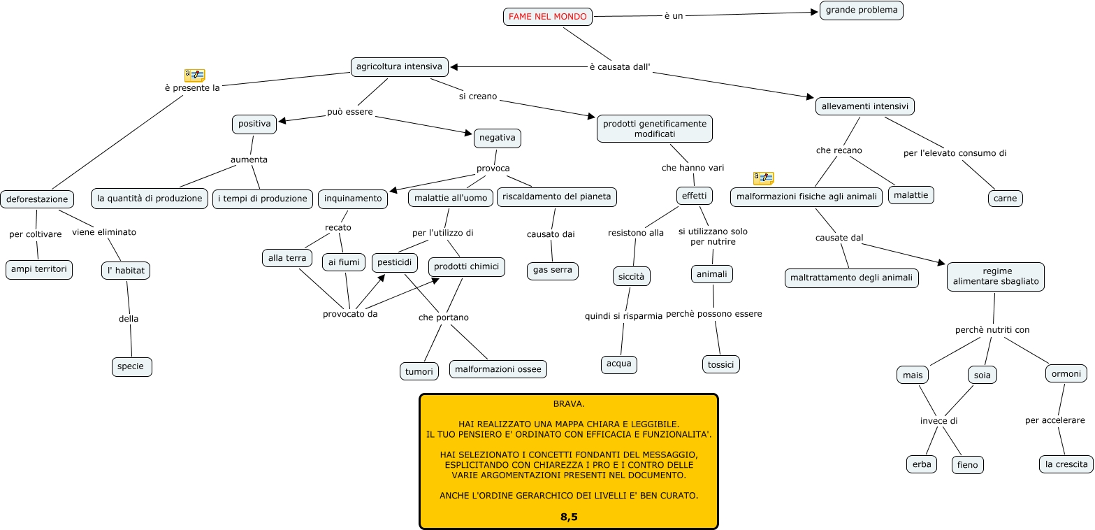
Questa Cmap, creata con IHMC CmapTools, contiene informazioni relative a: La fame nel mondo di Beatrice Degrada, positiva aumenta la quantità di produzione, malattie all'uomo per l'utilizzo di prodotti chimici, FAME NEL MONDO è causata dall' agricoltura intensiva, agricoltura intensiva può essere positiva, soia invece di erba, deforestazione per coltivare ampi territori, malattie all'uomo per l'utilizzo di pesticidi, regime alimentare sbagliato perchè nutriti con ormoni, regime alimentare sbagliato perchè nutriti con soia, allevamenti intensivi che recano malformazioni fisiche agli animali, agricoltura intensiva può essere negativa, negativa provoca inquinamento, prodotti chimici che portano malformazioni ossee, agricoltura intensiva è presente la deforestazione, malformazioni fisiche agli animali causate dal maltrattamento degli animali, regime alimentare sbagliato perchè nutriti con mais, ormoni per accelerare la crescita, alla terra provocato da prodotti chimici, riscaldamento del pianeta causato dai gas serra, mais invece di erba