WARNING:
JavaScript is turned OFF. None of the links on this concept map will
work until it is reactivated.
If you need help turning JavaScript On, click here.
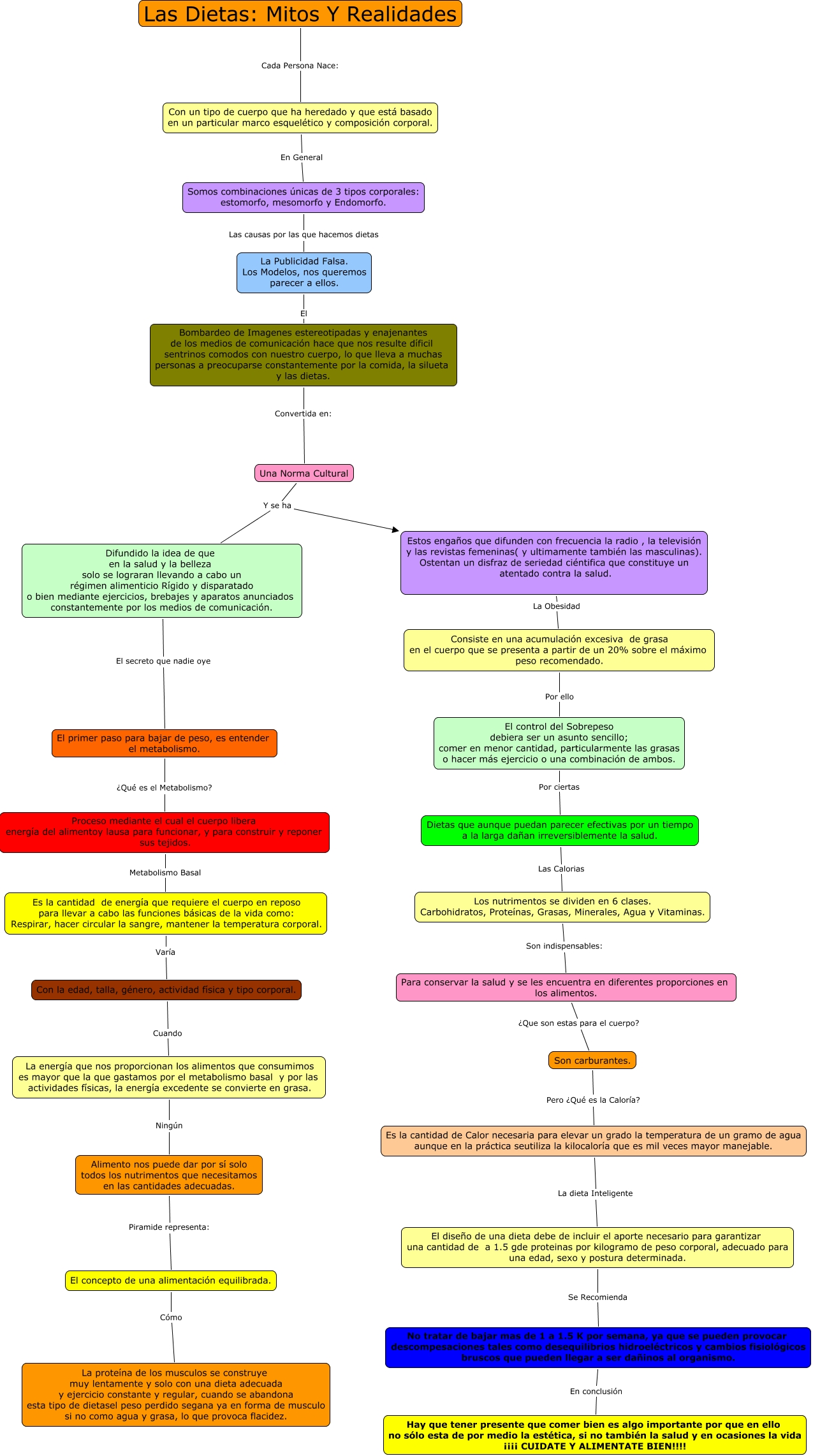
Este Cmap, tiene información relacionada con: Las dietas Mitos y Verdades, Los nutrimentos se dividen en 6 clases. Carbohidratos, Proteínas, Grasas, Minerales, Agua y Vitaminas. Son indispensables: Para conservar la salud y se les encuentra en diferentes proporciones en los alimentos., El diseño de una dieta debe de incluir el aporte necesario para garantizar una cantidad de a 1.5 gde proteinas por kilogramo de peso corporal, adecuado para una edad, sexo y postura determinada. Se Recomienda No tratar de bajar mas de 1 a 1.5 K por semana, ya que se pueden provocar descompesaciones tales como desequilibrios hidroeléctricos y cambios fisiológicos bruscos que pueden llegar a ser dañinos al organismo., Es la cantidad de energía que requiere el cuerpo en reposo para llevar a cabo las funciones básicas de la vida como: Respirar, hacer circular la sangre, mantener la temperatura corporal. Varía Con la edad, talla, género, actividad física y tipo corporal., Es la cantidad de Calor necesaria para elevar un grado la temperatura de un gramo de agua aunque en la práctica seutiliza la kilocaloría que es mil veces mayor manejable. La dieta Inteligente El diseño de una dieta debe de incluir el aporte necesario para garantizar una cantidad de a 1.5 gde proteinas por kilogramo de peso corporal, adecuado para una edad, sexo y postura determinada., Para conservar la salud y se les encuentra en diferentes proporciones en los alimentos. ¿Que son estas para el cuerpo? Son carburantes., Con la edad, talla, género, actividad física y tipo corporal. Cuando La energía que nos proporcionan los alimentos que consumimos es mayor que la que gastamos por el metabolismo basal y por las actividades físicas, la energía excedente se convierte en grasa., El control del Sobrepeso debiera ser un asunto sencillo; comer en menor cantidad, particularmente las grasas o hacer más ejercicio o una combinación de ambos. Por ciertas Dietas que aunque puedan parecer efectivas por un tiempo a la larga dañan irreversiblemente la salud., Somos combinaciones únicas de 3 tipos corporales: estomorfo, mesomorfo y Endomorfo. Las causas por las que hacemos dietas La Publicidad Falsa. Los Modelos, nos queremos parecer a ellos., Con un tipo de cuerpo que ha heredado y que está basado en un particular marco esquelético y composición corporal. En General Somos combinaciones únicas de 3 tipos corporales: estomorfo, mesomorfo y Endomorfo., El primer paso para bajar de peso, es entender el metabolismo. ¿Qué es el Metabolismo? Proceso mediante el cual el cuerpo libera energía del alimentoy lausa para funcionar, y para construir y reponer sus tejidos., Las Dietas: Mitos Y Realidades Cada Persona Nace: Con un tipo de cuerpo que ha heredado y que está basado en un particular marco esquelético y composición corporal., Consiste en una acumulación excesiva de grasa en el cuerpo que se presenta a partir de un 20% sobre el máximo peso recomendado. Por ello El control del Sobrepeso debiera ser un asunto sencillo; comer en menor cantidad, particularmente las grasas o hacer más ejercicio o una combinación de ambos., Estos engaños que difunden con frecuencia la radio , la televisión y las revistas femeninas( y ultimamente también las masculinas). Ostentan un disfraz de seriedad ciéntifica que constituye un atentado contra la salud. La Obesidad Consiste en una acumulación excesiva de grasa en el cuerpo que se presenta a partir de un 20% sobre el máximo peso recomendado., El concepto de una alimentación equilibrada. Cómo La proteína de los musculos se construye muy lentamente y solo con una dieta adecuada y ejercicio constante y regular, cuando se abandona esta tipo de dietasel peso perdido segana ya en forma de musculo si no como agua y grasa, lo que provoca flacidez., Dietas que aunque puedan parecer efectivas por un tiempo a la larga dañan irreversiblemente la salud. Las Calorias Los nutrimentos se dividen en 6 clases. Carbohidratos, Proteínas, Grasas, Minerales, Agua y Vitaminas., Alimento nos puede dar por sí solo todos los nutrimentos que necesitamos en las cantidades adecuadas. Piramide representa: El concepto de una alimentación equilibrada., Una Norma Cultural Y se ha Estos engaños que difunden con frecuencia la radio , la televisión y las revistas femeninas( y ultimamente también las masculinas). Ostentan un disfraz de seriedad ciéntifica que constituye un atentado contra la salud., La energía que nos proporcionan los alimentos que consumimos es mayor que la que gastamos por el metabolismo basal y por las actividades físicas, la energía excedente se convierte en grasa. Ningún Alimento nos puede dar por sí solo todos los nutrimentos que necesitamos en las cantidades adecuadas., Proceso mediante el cual el cuerpo libera energía del alimentoy lausa para funcionar, y para construir y reponer sus tejidos. Metabolismo Basal Es la cantidad de energía que requiere el cuerpo en reposo para llevar a cabo las funciones básicas de la vida como: Respirar, hacer circular la sangre, mantener la temperatura corporal., Una Norma Cultural Y se ha Difundido la idea de que en la salud y la belleza solo se lograran llevando a cabo un régimen alimenticio Rígido y disparatado o bien mediante ejercicios, brebajes y aparatos anunciados constantemente por los medios de comunicación.