WARNING:
JavaScript is turned OFF. None of the links on this concept map will
work until it is reactivated.
If you need help turning JavaScript On, click here.
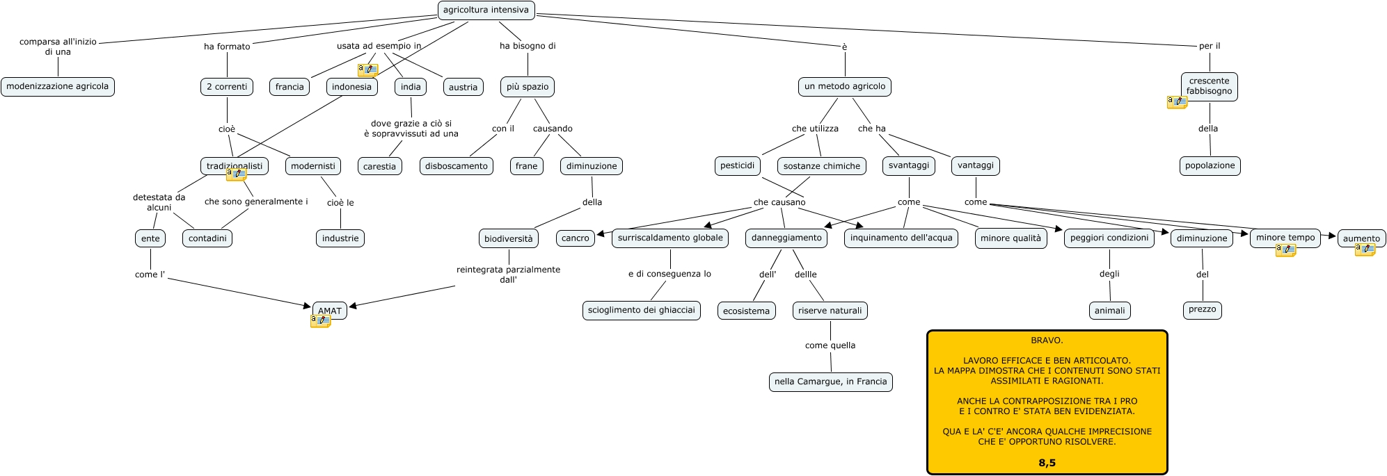
Questa Cmap, creata con IHMC CmapTools, contiene informazioni relative a: la fame nel mondo lorenzo, più spazio con il disboscamento, sostanze chimiche che causano surriscaldamento globale, vantaggi come minore tempo, danneggiamento dell' ecosistema, 2 correnti cioè tradizionalisti, un metodo agricolo che utilizza sostanze chimiche, agricoltura intensiva usata ad esempio in indonesia, sostanze chimiche che causano inquinamento dell'acqua, danneggiamento dellle riserve naturali, agricoltura intensiva usata ad esempio in india, svantaggi come danneggiamento, agricoltura intensiva ha bisogno di più spazio, crescente fabbisogno della popolazione, vantaggi come aumento, india dove grazie a ciò si è sopravvissuti ad una carestia, riserve naturali come quella nella Camargue, in Francia, pesticidi che causano surriscaldamento globale, agricoltura intensiva comparsa all'inizio di una modenizzazione agricola, pesticidi che causano inquinamento dell'acqua, diminuzione del prezzo