WARNING:
JavaScript is turned OFF. None of the links on this concept map will
work until it is reactivated.
If you need help turning JavaScript On, click here.
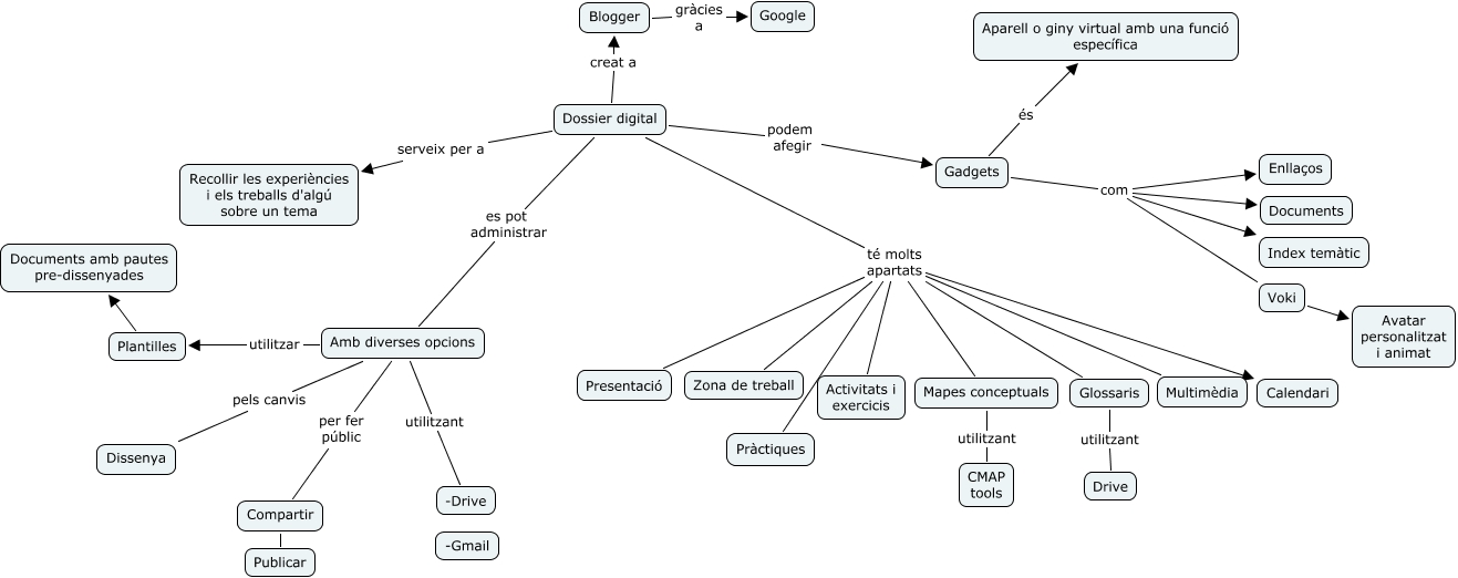
Este Cmap, tiene información relacionada con: Mapa conceptual 0, Dossier digital té molts apartats Activitats i exercicis, Mapes conceptuals utilitzant CMAP tools, Dossier digital creat a Blogger, Amb diverses opcions utilitzar Plantilles, Amb diverses opcions pels canvis Dissenya, Dossier digital té molts apartats Multimèdia, Dossier digital serveix per a Recollir les experiències i els treballs d'algú sobre un tema, Gadgets com Documents, Plantilles Documents amb pautes pre-dissenyades, Dossier digital es pot administrar Amb diverses opcions, Amb diverses opcions utilitzant -Drive, Voki Avatar personalitzat i animat, Dossier digital té molts apartats Zona de treball, Dossier digital té molts apartats Mapes conceptuals, Gadgets és Aparell o giny virtual amb una funció específica, Dossier digital té molts apartats Presentació, Gadgets com Voki, Dossier digital té molts apartats Calendari, Gadgets com Enllaços, Dossier digital podem afegir Gadgets