WARNING:
JavaScript is turned OFF. None of the links on this concept map will
work until it is reactivated.
If you need help turning JavaScript On, click here.
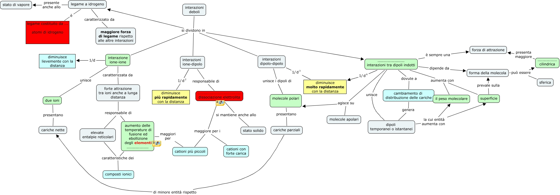
Questa Cmap, creata con IHMC CmapTools, contiene informazioni relative a: caporali a, ..................... interazioni tra dipoli indotti agisce su molecole polari, interazioni dipolo-dipolo <math xmlns="http://www.w3.org/1998/Math/MathML"> <mrow> <mtext> 1/ </mtext> <mmultiscripts> <mtext> d </mtext> <none/> <mtext> 3 </mtext> </mmultiscripts> </mrow> </math> diminuisce molto rapidamente con la distanza, interazioni dipolo-dipolo unisce i dipoli di molecole polari, legame a idrogeno caratterizzato da maggiore forza di legame rispetto alle altre interazioni, interazioni ione-dipolo <math xmlns="http://www.w3.org/1998/Math/MathML"> <mrow> <mtext> 1/ </mtext> <mmultiscripts> <mtext> d </mtext> <none/> <mtext> 2 </mtext> </mmultiscripts> </mrow> </math> diminuisce più rapidamente con la distanza, ................................. dissociazione elettrolita si mantiene anche allo stato solido, ............... cilindrica presenta maggiore forza di attrazione, ..................... interazioni tra dipoli indotti agisce su molecole apolari, interazione ione-ione 1/d diminuisce lievemente con la distanza, forte attrazione tra ioni anche a lunga distanza responsabile di elevate entalpie reticolari, ..................... interazioni tra dipoli indotti dovute a cambiamento di distribuzione delle cariche, ..................... interazioni tra dipoli indotti è sempre una forza di attrazione, forma della molecola può essere sferica, ..................... interazioni tra dipoli indotti <math xmlns="http://www.w3.org/1998/Math/MathML"> <mrow> <mtext> 1/ </mtext> <mmultiscripts> <mtext> d </mtext> <none/> <mtext> 6 </mtext> </mmultiscripts> </mrow> </math> diminuisce molto rapidamente con la distanza, interazioni deboli si dividono in interazioni ione-dipolo, interazioni deboli si dividono in ..................... interazioni tra dipoli indotti, forma della molecola può essere ............... cilindrica, due ioni presentano cariche nette, interazione ione-ione unisce due ioni, cariche parziali di minore entità rispetto cariche nette