WARNING:
JavaScript is turned OFF. None of the links on this concept map will
work until it is reactivated.
If you need help turning JavaScript On, click here.
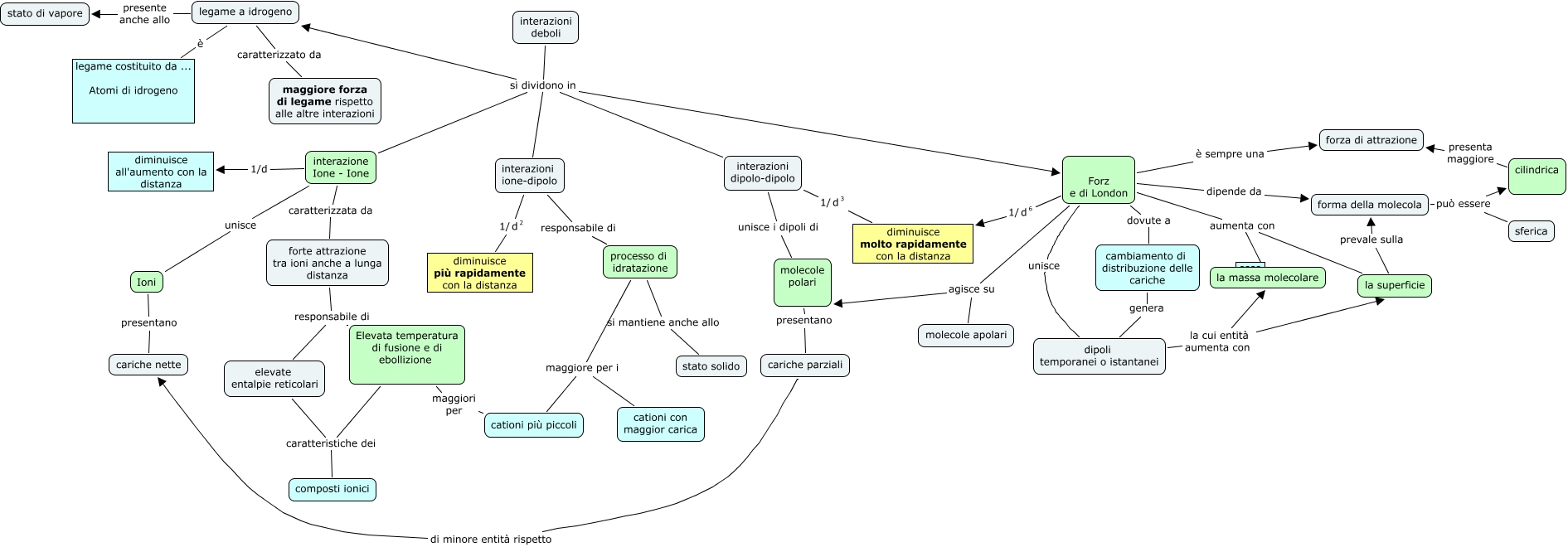
Questa Cmap, creata con IHMC CmapTools, contiene informazioni relative a: Orsini, interazioni dipolo-dipolo <math xmlns="http://www.w3.org/1998/Math/MathML"> <mrow> <mtext> 1/ </mtext> <mmultiscripts> <mtext> d </mtext> <none/> <mtext> 3 </mtext> </mmultiscripts> </mrow> </math> diminuisce molto rapidamente con la distanza, Forz e di London agisce su molecole polari, interazioni ione-dipolo <math xmlns="http://www.w3.org/1998/Math/MathML"> <mrow> <mtext> 1/ </mtext> <mmultiscripts> <mtext> d </mtext> <none/> <mtext> 2 </mtext> </mmultiscripts> </mrow> </math> diminuisce più rapidamente con la distanza, legame a idrogeno caratterizzato da maggiore forza di legame rispetto alle altre interazioni, interazioni dipolo-dipolo unisce i dipoli di molecole polari, processo di idratazione si mantiene anche allo stato solido, Forz e di London agisce su molecole apolari, cilindrica presenta maggiore forza di attrazione, interazione Ione - Ione 1/d diminuisce all'aumento con la distanza, Forz e di London dovute a cambiamento di distribuzione delle cariche, forte attrazione tra ioni anche a lunga distanza responsabile di elevate entalpie reticolari, Forz e di London è sempre una forza di attrazione, forma della molecola può essere sferica, interazioni deboli si dividono in interazioni ione-dipolo, Forz e di London <math xmlns="http://www.w3.org/1998/Math/MathML"> <mrow> <mtext> 1/ </mtext> <mmultiscripts> <mtext> d </mtext> <none/> <mtext> 6 </mtext> </mmultiscripts> </mrow> </math> diminuisce molto rapidamente con la distanza, interazioni deboli si dividono in Forz e di London, forma della molecola può essere cilindrica, interazione Ione - Ione unisce Ioni, Ioni presentano cariche nette, Forz e di London unisce dipoli temporanei o istantanei