WARNING:
JavaScript is turned OFF. None of the links on this concept map will
work until it is reactivated.
If you need help turning JavaScript On, click here.
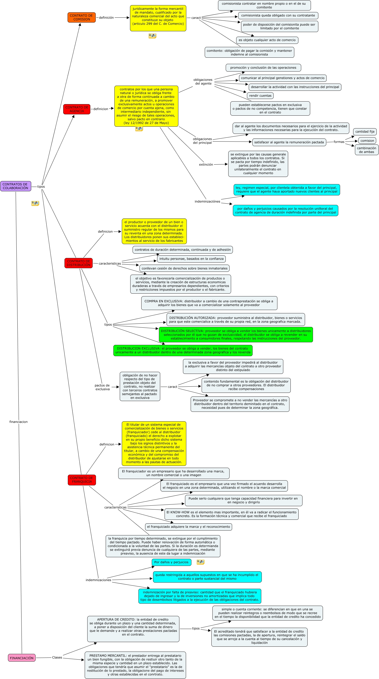
Este Cmap, tiene información relacionada con: ESCENARIO 3, satisfacer al agente la remuneración pactada formas cantidad fija, CONTRATO DE FRANQUICIA caracteristicas Puede serlo cualquiera que tenga capacidad financiera para invertir en en negocio y dirigirlo, CONTRATO DE DISTRIBUCIÓN tipos DISTRIBUCION EXCLUSIVA: el proveedor se obliga a vender, los bienes del contrato unicamente a un distribuidor dentro de una determinada zona geografica y los revenda, CONTRATOS DE COLABORACIÓN tipos CONTRATO DE DISTRIBUCIÓN, CONTRATO DE AGENCIA definicion contratos por los que una persona natural o jurídica se obliga frente a otra de forma continuada a cambio de una remuneración, a promover exclusivamente actos u operaciones de comercio por cuenta ajena, como intermediario independiente, sin asumir el riesgo de tales operaciones, salvo pacto en contrario (ley 12/1992 de 27 de Mayo), obligación de no hacer respecto del tipo de prestación objeto del contrato, no realizar con terceros contratos semejantes al pactado en exclusiva caract contenido fundamental es la obligación del distribuidor de no comprar a otros proveedores. El distribuidor recibe compensaciones, CONTRATO DE DISTRIBUCIÓN tipos COMPRA EN EXCLUSIVA: distribuidor a cambio de una contraprestación se obliga a adquirir los bienes que va a comercializar solamente al proveedor, juridicamente la forma mercantil de mandato, cualificado por la naturaleza comercial del acto que constituye su objeto (articulo 299 del C. de Comercio) caract es objeto cualquier acto de comercio, CONTRATO DE DISTRIBUCIÓN caracteristicas intuitu personae, basados en la confianza, contratos por los que una persona natural o jurídica se obliga frente a otra de forma continuada a cambio de una remuneración, a promover exclusivamente actos u operaciones de comercio por cuenta ajena, como intermediario independiente, sin asumir el riesgo de tales operaciones, salvo pacto en contrario (ley 12/1992 de 27 de Mayo) extinción se extingue por las causas generale aplicables a todos los contratos. Si se pacta por tiempo indefinido, las partes podrán denunciar unilateralmente el contrato en cualquier momento, contratos por los que una persona natural o jurídica se obliga frente a otra de forma continuada a cambio de una remuneración, a promover exclusivamente actos u operaciones de comercio por cuenta ajena, como intermediario independiente, sin asumir el riesgo de tales operaciones, salvo pacto en contrario (ley 12/1992 de 27 de Mayo) obligaciones del agente comunicar al principal genstiones y actos de comercio, juridicamente la forma mercantil de mandato, cualificado por la naturaleza comercial del acto que constituye su objeto (articulo 299 del C. de Comercio) caract comitente: obligación de pagar la comisión y mantener indemne al comisionista, CONTRATO DE FRANQUICIA indemnizaciones Por daños y perjuicios, obligación de no hacer respecto del tipo de prestación objeto del contrato, no realizar con terceros contratos semejantes al pactado en exclusiva caract Proveedor se compromete a no vender las mercancías a otro distribuidor dentro del territorio deminitado en el contrato, necesidad pues de determinar la zona geográfica., contratos por los que una persona natural o jurídica se obliga frente a otra de forma continuada a cambio de una remuneración, a promover exclusivamente actos u operaciones de comercio por cuenta ajena, como intermediario independiente, sin asumir el riesgo de tales operaciones, salvo pacto en contrario (ley 12/1992 de 27 de Mayo) indeminzaciónes ley, regimen especial, por clientela obtenida a favor del principal, requiere que el agente haya aportado nuevos clientes al principal, CONTRATO DE FRANQUICIA caracteristicas el franquiciado adquiere la marca y el reconocimiento, CONTRATO DE FRANQUICIA caracteristicas El franquiciado es el empresario que una vez firmado el acuerdo desarrolla el negocio en una zona determinada, utilizando el nombre o la marca comercial, CONTRATO DE FRANQUICIA definicion El titular de un sistema especial de comercialización de bienes o servicios (franquiciador) cede al distribuidor (franquiciado) el derecho a explotar en su propio beneficio dicho sistema bajo los signos distintivos y la asistencia técnica permanente del titular, a cambio de una compensación económica y del compromiso del distribuidor de ajustarse en todo momento a las pautas de actuación., CONTRATO DE DISTRIBUCIÓN tipos DISTRIBUCIÓN SELECTIVA: proveedor se obliga a vender los bienes unicamente a distribuidores seleccionados por él que no gozan de exclusividad, el distribuidor se obliga a revender en su establecimiento a consumidores finales, respetando las instrucciones del proveedor., APERTURA DE CREDITO: la entidad de credito se obliga durante un plazo y una cantidad determinada, a poner a disposición del cliente la suma de dinero que le demande y a realizar otras prestaciones pactadas en el contrato. tipos El acreditado tendrá que satisfacer a la entidad de credito las comisiones pactadas, la de apertura, reintegrar el saldo que se arroje a la cuenta al tiempo de su cancelación y liquidación