WARNING:
JavaScript is turned OFF. None of the links on this concept map will
work until it is reactivated.
If you need help turning JavaScript On, click here.
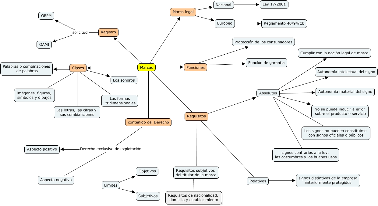
Este Cmap, tiene información relacionada con: marcas.cmap, Marcas ???? Marco legal, Nacional ???? Ley 17/2001, Relativos ???? signos distintivos de la empresa anteriormente protegidos, Marcas ???? Requisitos, Absolutos ???? Cumplir con la noción legal de marca, Clases ???? Los sonoros, Marcas ???? contenido del Derecho, Absolutos ???? No se puede inducir a error sobre el producto o servicio, Funciones ???? Función de garantia, Marco legal ???? Europeo, Requisitos ???? Requisitos subjetivos del titular de la marca, Europeo ???? Reglamento 40/94/CE, contenido del Derecho Derecho exclusivo de explotación Límites, contenido del Derecho Derecho exclusivo de explotación Aspecto positivo, Absolutos ???? signos contrarios a la ley, las costumbres y los buenos usos, Registro solicitud OEPM, Requisitos ???? Absolutos, Marcas ???? Funciones, Funciones ???? Protección de los consumidores, Absolutos ???? Autonomía intelectual del signo