WARNING:
JavaScript is turned OFF. None of the links on this concept map will
work until it is reactivated.
If you need help turning JavaScript On, click here.
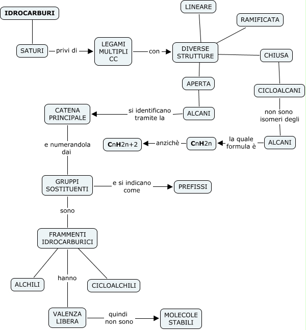
Questa Cmap, creata con IHMC CmapTools, contiene informazioni relative a: MappaIdrocarburi Forconi Andrea, APERTA ???? DIVERSE STRUTTURE, VALENZA LIBERA quindi non sono MOLECOLE STABILI, FRAMMENTI IDROCARBURICI hanno VALENZA LIBERA, GRUPPI SOSTITUENTI sono FRAMMENTI IDROCARBURICI, CHIUSA ???? CICLOALCANI, CATENA PRINCIPALE e numerandola dai GRUPPI SOSTITUENTI, LEGAMI MULTIPLI CC con DIVERSE STRUTTURE, ALCANI la quale formula è <math xmlns="http://www.w3.org/1998/Math/MathML"> <mtext> CnH2n </mtext> </math>, APERTA ???? ALCANI, IDROCARBURI ???? SATURI, FRAMMENTI IDROCARBURICI ???? ALCHILI, CICLOALCANI non sono isomeri degli ALCANI, FRAMMENTI IDROCARBURICI ???? CICLOALCHILI, RAMIFICATA ???? DIVERSE STRUTTURE, SATURI privi di LEGAMI MULTIPLI CC, <math xmlns="http://www.w3.org/1998/Math/MathML"> <mtext> CnH2n </mtext> </math> anzichè CnH2n+2, ALCANI si identificano tramite la CATENA PRINCIPALE, CHIUSA ???? DIVERSE STRUTTURE, GRUPPI SOSTITUENTI e si indicano come PREFISSI, LINEARE ???? DIVERSE STRUTTURE