WARNING:
JavaScript is turned OFF. None of the links on this concept map will
work until it is reactivated.
If you need help turning JavaScript On, click here.
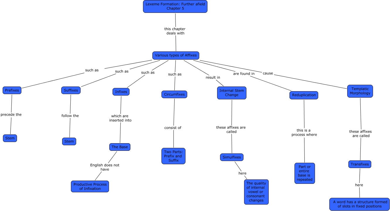
This Concept Map, created with IHMC CmapTools, has information related to: Chapter 5 (Morphology by Lieber) - Lexeme Formation - further afield, Infixes which are inserted into The Base, Transfixes here A word has a structure formed of slots in fixed positions, Various types of Affixes such as Infixes, Various types of Affixes cause Templatic Morphology, Various types of Affixes such as Circumfixes, Various types of Affixes result in Internal Stem Change, Suffixes follow the Stem, Various types of Affixes such as Suffixes, Various types of Affixes such as Prefixes, Lexeme Formation: Further afield Chapter 5 this chapter deals with Various types of Affixes, Internal Stem Change these affixes are called Simulfixes, The Base English does not have Productive Process of Infixation, Reduplication this is a process where Part or entire base is repeated, Templatic Morphology these affixes are called Transfixes, Various types of Affixes are found in Reduplication, Simulfixes here The quality of internal vowel or consonant changes, Prefixes precede the Stem, Circumfixes consist of Two Parts: Prefix and Suffix