WARNING:
JavaScript is turned OFF. None of the links on this concept map will
work until it is reactivated.
If you need help turning JavaScript On, click here.
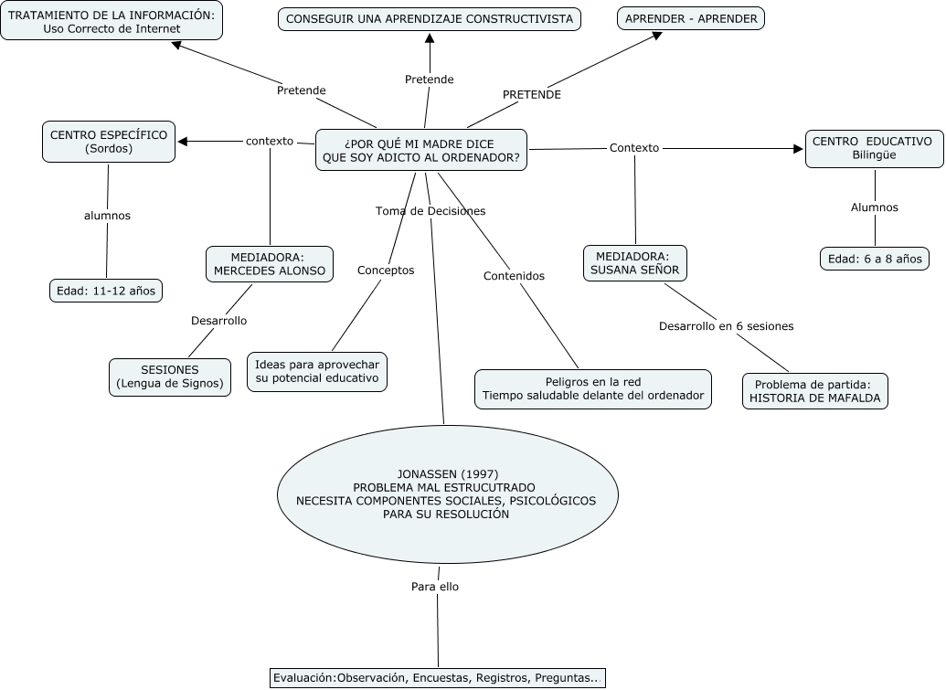
Este Cmap, tiene información relacionada con: Mitad del mapa wiki, JONASSEN (1997) PROBLEMA MAL ESTRUCUTRADO NECESITA COMPONENTES SOCIALES, PSICOLÓGICOS PARA SU RESOLUCIÓN Para ello Evaluación:Observación, Encuestas, Registros, Preguntas..., ¿POR QUÉ MI MADRE DICE QUE SOY ADICTO AL ORDENADOR? contexto MEDIADORA: MERCEDES ALONSO, MEDIADORA: SUSANA SEÑOR Desarrollo en 6 sesiones Problema de partida: HISTORIA DE MAFALDA, ¿POR QUÉ MI MADRE DICE QUE SOY ADICTO AL ORDENADOR? Conceptos Ideas para aprovechar su potencial educativo, CENTRO ESPECÍFICO (Sordos) alumnos Edad: 11-12 años, ¿POR QUÉ MI MADRE DICE QUE SOY ADICTO AL ORDENADOR? contexto CENTRO ESPECÍFICO (Sordos), ¿POR QUÉ MI MADRE DICE QUE SOY ADICTO AL ORDENADOR? Contenidos Peligros en la red Tiempo saludable delante del ordenador, ¿POR QUÉ MI MADRE DICE QUE SOY ADICTO AL ORDENADOR? Toma de Decisiones JONASSEN (1997) PROBLEMA MAL ESTRUCUTRADO NECESITA COMPONENTES SOCIALES, PSICOLÓGICOS PARA SU RESOLUCIÓN, ¿POR QUÉ MI MADRE DICE QUE SOY ADICTO AL ORDENADOR? PRETENDE APRENDER - APRENDER, ¿POR QUÉ MI MADRE DICE QUE SOY ADICTO AL ORDENADOR? Contexto MEDIADORA: SUSANA SEÑOR, ¿POR QUÉ MI MADRE DICE QUE SOY ADICTO AL ORDENADOR? Contexto CENTRO EDUCATIVO Bilingüe, MEDIADORA: MERCEDES ALONSO Desarrollo SESIONES (Lengua de Signos), CENTRO EDUCATIVO Bilingüe Alumnos Edad: 6 a 8 años, ¿POR QUÉ MI MADRE DICE QUE SOY ADICTO AL ORDENADOR? Pretende CONSEGUIR UNA APRENDIZAJE CONSTRUCTIVISTA, ¿POR QUÉ MI MADRE DICE QUE SOY ADICTO AL ORDENADOR? Pretende TRATAMIENTO DE LA INFORMACIÓN: Uso Correcto de Internet