WARNING:
JavaScript is turned OFF. None of the links on this concept map will
work until it is reactivated.
If you need help turning JavaScript On, click here.
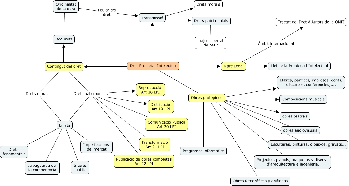
Este Cmap, tiene información relacionada con: Dret Propietat Intelectual.cmap, Transmissió ???? Drets morals, Límits ???? Drets fonamentals, Obres protegides ???? Programes informatics, Contingut del dret Drets patrimonials Reproducció Art 18 LPI, Contingut del dret Drets morals Límits, Obres protegides ???? obres teatrals, Obres protegides ???? Obres fotográficas y análogas, Contingut del dret Drets patrimonials Distribució Art 19 LPI, Obres protegides ???? Projectes, planols, maquetas y disenys d'arqquitectura e ingenieria., Contingut del dret Drets patrimonials Límits, Límits ???? Interés públic, Originalitat de la obra Titular del dret Transmissió, Marc Legal Àmbit internacional Tractat del Dret d'Autors de la OMPI, Drets patrimonials ???? major llibertat de cesió, Límits ???? Imperfeccions del mercat, Límits ???? salvaguarda de la competencia, Contingut del dret Drets patrimonials Publicació de obras completas Art 22 LPI, Contingut del dret Drets patrimonials Transformació Art 21 LPI, Contingut del dret Drets patrimonials Comunicació Pública Art 20 LPI, Marc Legal ???? Llei de la Propiedad Intelectual