WARNING:
JavaScript is turned OFF. None of the links on this concept map will
work until it is reactivated.
If you need help turning JavaScript On, click here.
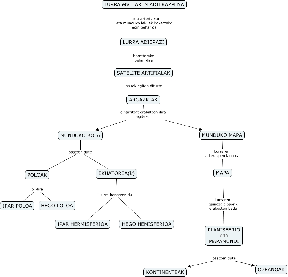
Este Cmap, tiene información relacionada con: Lurraren adierazpenak (3), ARGAZKIAK oinarritzat erabiltzen dira egiteko MUNDUKO MAPA, LURRA eta HAREN ADIERAZPENA Lurra aztertzeko eta munduko lekuak kokatzeko egin behar da LURRA ADIERAZI, EKUATOREA(k) Lurra banatzen du IPAR HERMISFERIOA, MUNDUKO MAPA Lurraren adierazpen laua da MAPA, PLANISFERIO edo MAPAMUNDI osatzen dute KONTINENTEAK, PLANISFERIO edo MAPAMUNDI osatzen dute OZEANOAK, MUNDUKO BOLA osatzen dute POLOAK, SATELITE ARTIFIALAK hauek egiten dituzte ARGAZKIAK, POLOAK bi dira HEGO POLOA, MAPA Lurraren gainazala osorik erakusten badu PLANISFERIO edo MAPAMUNDI, POLOAK bi dira IPAR POLOA, MUNDUKO BOLA osatzen dute EKUATOREA(k), EKUATOREA(k) Lurra banatzen du HEGO HEMISFERIOA, ARGAZKIAK oinarritzat erabiltzen dira egiteko MUNDUKO BOLA, LURRA ADIERAZI horretarako behar dira SATELITE ARTIFIALAK