WARNING:
JavaScript is turned OFF. None of the links on this concept map will
work until it is reactivated.
If you need help turning JavaScript On, click here.
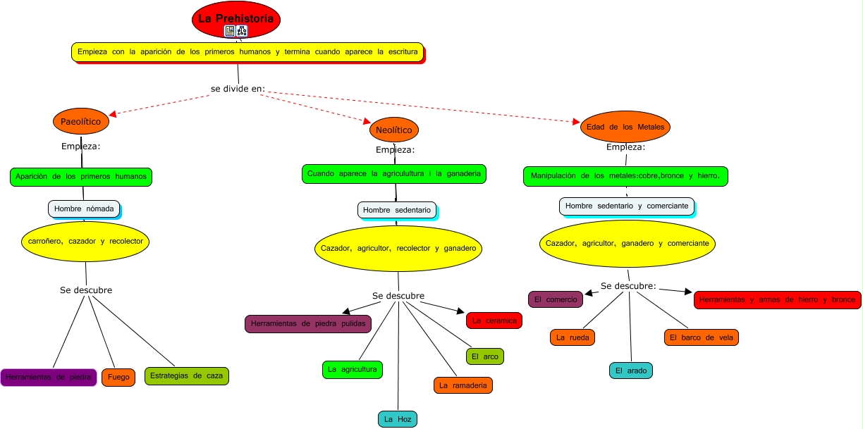
Aquest mapa conceptual conté informació relacionada amb: LA PREHISTORIA.cmap.cmap, Hombre sedentario y comerciante Cazador, agricultor, ganadero y comerciante, Paeolítico Se descubre Herramientas de piedra, Neolítico Se descubre El arco, La Prehistoria se divide en: Paeolítico, Cazador, agricultor, ganadero y comerciante Se descubre: La rueda, La Prehistoria ???? Empieza con la aparición de los primeros humanos y termina cuando aparece la escritura, Cazador, agricultor, ganadero y comerciante Se descubre: El arado, Neolítico Hombre sedentario, Manipulación de los metales:cobre,bronce y hierro. Hombre sedentario y comerciante, Neolítico Se descubre La Hoz, Neolítico Se descubre Herramientas de piedra pulidas, Manipulación de los metales:cobre,bronce y hierro. Hombre sedentario y comerciante, La Prehistoria se divide en: Edad de los Metales, Paeolítico Empieza: Aparición de los primeros humanos, Neolítico Se descubre La ramaderia, Paeolítico Se descubre Fuego, Cazador, agricultor, ganadero y comerciante Se descubre: Herramientas y armas de hierro y bronce, La Prehistoria se divide en: Neolítico, Neolítico Empieza: Cuando aparece la agriculultura i la ganaderia, Cazador, agricultor, ganadero y comerciante Se descubre: El comercio