WARNING:
JavaScript is turned OFF. None of the links on this concept map will
work until it is reactivated.
If you need help turning JavaScript On, click here.
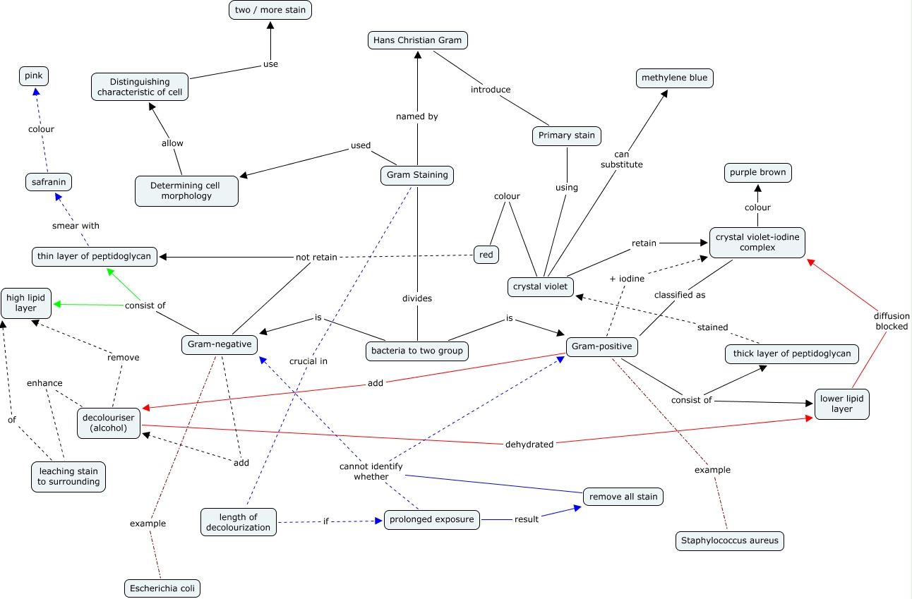
This Concept Map, created with IHMC CmapTools, has information related to: GramStaining_Nyss, Gram Staining used Determining cell morphology, crystal violet retain crystal violet-iodine complex, Hans Christian Gram introduce Primary stain, crystal violet-iodine complex colour purple brown, bacteria to two group is Gram-negative, crystal violet-iodine complex classified as Gram-positive, Gram-positive add decolouriser (alcohol), Primary stain using crystal violet, prolonged exposure result remove all stain, thick layer of peptidoglycan stained crystal violet, decolouriser (alcohol) enhance leaching stain to surrounding, Gram-negative consist of high lipid layer, remove all stain cannot identify whether Gram-negative, leaching stain to surrounding of high lipid layer, Gram-negative consist of thin layer of peptidoglycan, crystal violet colour red, Gram-positive consist of thick layer of peptidoglycan, prolonged exposure cannot identify whether Gram-negative, lower lipid layer diffusion blocked crystal violet-iodine complex, red not retain Gram-negative