WARNING:
JavaScript is turned OFF. None of the links on this concept map will
work until it is reactivated.
If you need help turning JavaScript On, click here.
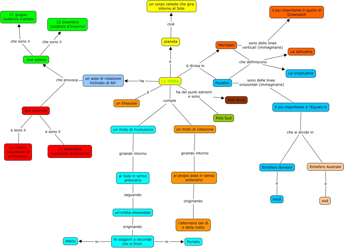
Questa Cmap, creata con IHMC CmapTools, contiene informazioni relative a: La Terra, LA TERRA è pianeta, un moto di rivoluzione girando intorno al Sole in senso antiorario, LA TERRA ha un asse di rotazione inclinato di 66°, Meridiani che definiscono La longitudine, LA TERRA è divisa in Meridiani, Paralleli che definiscono La longitudine, due equinozi e sono il 21 marzo (equinozio di primavera), LA TERRA compie un moto di rotazione, il piu importante è l'Equatore che si divide in Emisfero Australe, due equinozi e sono il 23 settembre (equinozio d'autunno), LA TERRA è un Elissoide, LA TERRA ha dei punti estremi e sono Polo Nord, pianeta cioè un corpo celeste che gira intorno al Sole, due solstizi che sono il 22 dicembre (solstizio d'inverno), Emisfero Boreale a nord, Paralleli che definiscono La latitudine, un moto di rotazione girando intorno al propio asse in senso antiorario, Paralleli sono delle linee orizzontali (immaginarie) il piu importante è l'Equatore, LA TERRA ha dei punti estremi e sono Polo Sud, le stagioni a seconda che si trovi in Perielio