WARNING:
JavaScript is turned OFF. None of the links on this concept map will
work until it is reactivated.
If you need help turning JavaScript On, click here.
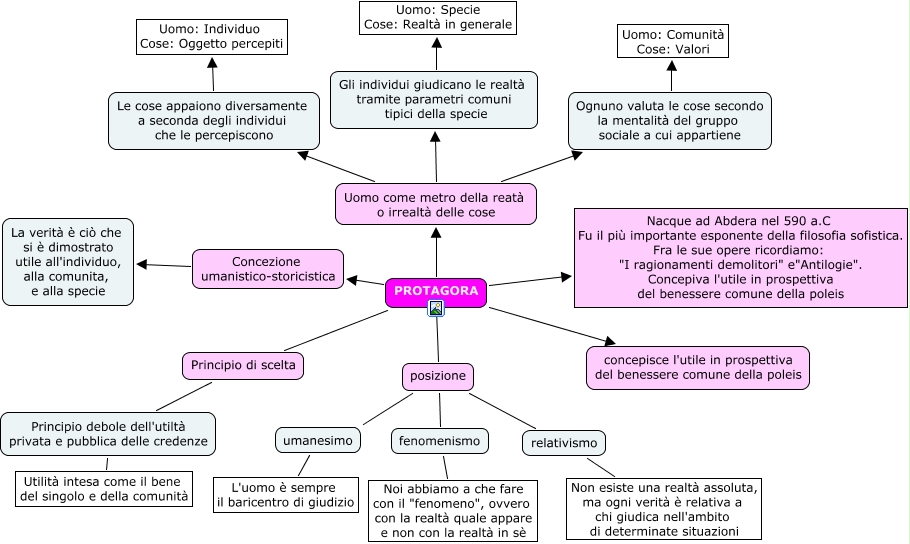
Questa Cmap, creata con IHMC CmapTools, contiene informazioni relative a: Protagora, posizione fenomenismo, PROTAGORA Principio di scelta, PROTAGORA Nacque ad Abdera nel 590 a.C Fu il più importante esponente della filosofia sofistica. Fra le sue opere ricordiamo: "I ragionamenti demolitori" e"Antilogie". Concepiva l'utile in prospettiva del benessere comune della poleis, PROTAGORA posizione, Uomo come metro della reatà o irrealtà delle cose Ognuno valuta le cose secondo la mentalità del gruppo sociale a cui appartiene, Le cose appaiono diversamente a seconda degli individui che le percepiscono Uomo: Individuo Cose: Oggetto percepiti, PROTAGORA Concezione umanistico-storicistica, Uomo come metro della reatà o irrealtà delle cose Le cose appaiono diversamente a seconda degli individui che le percepiscono, Concezione umanistico-storicistica La verità è ciò che si è dimostrato utile all'individuo, alla comunita, e alla specie, fenomenismo Noi abbiamo a che fare con il "fenomeno", ovvero con la realtà quale appare e non con la realtà in sè, PROTAGORA concepisce l'utile in prospettiva del benessere comune della poleis, Principio debole dell'utiltà privata e pubblica delle credenze Utilità intesa come il bene del singolo e della comunità, relativismo Non esiste una realtà assoluta, ma ogni verità è relativa a chi giudica nell'ambito di determinate situazioni, umanesimo L'uomo è sempre il baricentro di giudizio, Uomo come metro della reatà o irrealtà delle cose Gli individui giudicano le realtà tramite parametri comuni tipici della specie, Gli individui giudicano le realtà tramite parametri comuni tipici della specie Uomo: Specie Cose: Realtà in generale, posizione umanesimo, Principio di scelta Principio debole dell'utiltà privata e pubblica delle credenze, Ognuno valuta le cose secondo la mentalità del gruppo sociale a cui appartiene Uomo: Comunità Cose: Valori, posizione relativismo