WARNING:
JavaScript is turned OFF. None of the links on this concept map will
work until it is reactivated.
If you need help turning JavaScript On, click here.
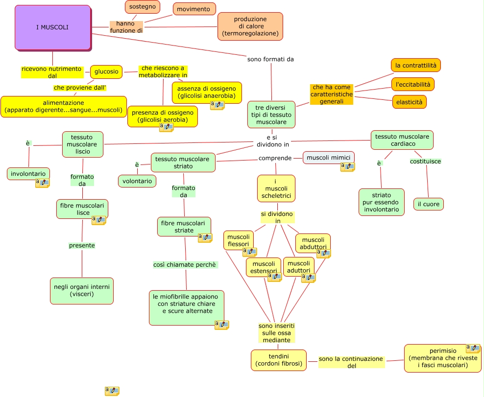
Questa Cmap, creata con IHMC CmapTools, contiene informazioni relative a: muscolare, muscoli aduttori sono inseriti sulle ossa mediante muscoli flessori, muscoli aduttori sono inseriti sulle ossa mediante muscoli estensori, tessuto muscolare liscio formato da fibre muscolari lisce, tessuto muscolare liscio è involontario, muscoli aduttori sono inseriti sulle ossa mediante muscoli abduttori, tessuto muscolare cardiaco è striato pur essendo involontario, glucosio che riescono a metabolizzare in presenza di ossigeno (glicolisi aerobia), tessuto muscolare striato comprende muscoli mimici, tessuto muscolare cardiaco costituisce il cuore, I MUSCOLI sono formati da tre diversi tipi di tessuto muscolare, I MUSCOLI hanno funzione di sostegno, tessuto muscolare striato formato da fibre muscolari striate, tre diversi tipi di tessuto muscolare e si dividono in tessuto muscolare striato, tre diversi tipi di tessuto muscolare che ha come caratteristiche generali elasticità, tre diversi tipi di tessuto muscolare e si dividono in tessuto muscolare liscio, glucosio che proviene dall' alimentazione (apparato digerente...sangue...muscoli), tessuto muscolare striato comprende i muscoli scheletrici, tessuto muscolare striato è volontario, i muscoli scheletrici si dividono in muscoli aduttori, tendini (cordoni fibrosi) sono la continuazione del perimisio (membrana che riveste i fasci muscolari)