WARNING:
JavaScript is turned OFF. None of the links on this concept map will
work until it is reactivated.
If you need help turning JavaScript On, click here.
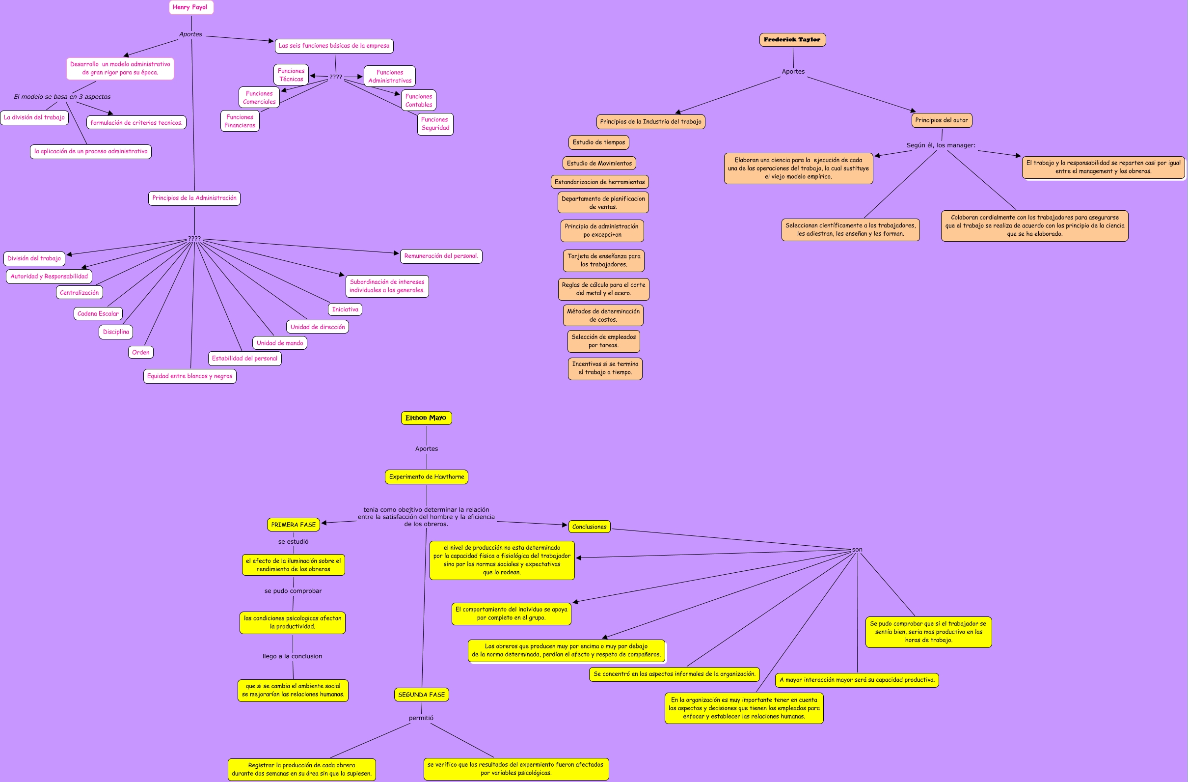
Este Cmap, tiene información relacionada con: Fayol,taylor,mayo, Principios de la Administración ???? Unidad de mando, Las seis funciones básicas de la empresa ???? Funciones Seguridad, Principios del autor Según él, los manager: Seleccionan científicamente a los trabajadores, les adiestran, les enseñan y les forman., Desarrollo un modelo administrativo de gran rigor para su época. El modelo se basa en 3 aspectos La división del trabajo, el efecto de la iluminación sobre el rendimiento de los obreros se pudo comprobar las condiciones psicologicas afectan la productividad., Principios de la Administración ???? Remuneración del personal., Frederick Taylor Aportes Principios de la Industria del trabajo, Henry Fayol Aportes Desarrollo un modelo administrativo de gran rigor para su época., Principios de la Administración ???? Unidad de dirección, Principios de la Administración ???? Estabilidad del personal, Principios de la Administración ???? Centralización, Conclusiones son el nivel de producción no esta determinado por la capacidad fisica o fisiológica del trabajador sino por las normas sociales y expectativas que lo rodean., Principios del autor Según él, los manager: Elaboran una ciencia para la ejecución de cada una de las operaciones del trabajo, la cual sustituye el viejo modelo empírico., Conclusiones son Los obreros que producen muy por encima o muy por debajo de la norma determinada, perdían el afecto y respeto de compañeros., Experimento de Hawthorne tenia como obejtivo determinar la relación entre la satisfacción del hombre y la eficiencia de los obreros. Conclusiones, Principios del autor Según él, los manager: El trabajo y la responsabilidad se reparten casi por igual entre el management y los obreros., SEGUNDA FASE permitió se verifico que los resultados del expermiento fueron afectados por variables psicológicas., Henry Fayol Aportes Las seis funciones básicas de la empresa, Las seis funciones básicas de la empresa ???? Funciones Comerciales, Desarrollo un modelo administrativo de gran rigor para su época. El modelo se basa en 3 aspectos la aplicación de un proceso administrativo