WARNING:
JavaScript is turned OFF. None of the links on this concept map will
work until it is reactivated.
If you need help turning JavaScript On, click here.
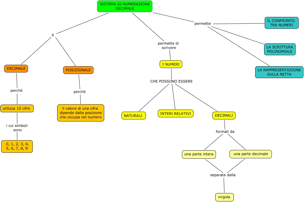
Questa Cmap, creata con IHMC CmapTools, contiene informazioni relative a: SISTEMA DI NUMERAZIONE.cmap, SISTEMA DI NUMERAZIONE DECIMALE permette LA RAPPRESENTAZIONE SULLA RETTA, una parte intera separate dalla virgola, SISTEMA DI NUMERAZIONE DECIMALE permette LA SCRITTURA POLINOMIALE, DECIMALI formati da una parte decimale, SISTEMA DI NUMERAZIONE DECIMALE permette di scrivere I NUMERI, DECIMALI formati da una parte intera, I NUMERI CHE POSSONO ESSERE NATURALI, POSIZIONALE perchè il valore di una cifra dipende dalla posizione che occupa nel numero, SISTEMA DI NUMERAZIONE DECIMALE è DECIMALE, DECIMALE perchè utilizza 10 cifre, SISTEMA DI NUMERAZIONE DECIMALE è POSIZIONALE, I NUMERI CHE POSSONO ESSERE DECIMALI, una parte decimale separate dalla virgola, utilizza 10 cifre i cui simboli sono 0, 1, 2, 3, 4, 5, 6, 7, 8, 9, I NUMERI CHE POSSONO ESSERE INTERI RELATIVI, SISTEMA DI NUMERAZIONE DECIMALE permette IL CONFRONTO TRA NUMERI