WARNING:
JavaScript is turned OFF. None of the links on this concept map will
work until it is reactivated.
If you need help turning JavaScript On, click here.
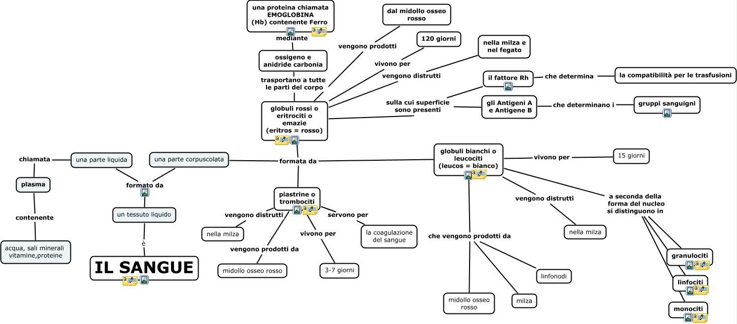
Questa Cmap, creata con IHMC CmapTools, contiene informazioni relative a: Copia di sangue, IL SANGUE è un tessuto liquido, plasma contenente acqua, sali minerali vitamine,proteine, globuli bianchi o leucociti (leucos = bianco) a seconda della forma del nucleo si distinguono in monociti, ossigeno e anidride carbonia mediante una proteina chiamata EMOGLOBINA (Hb) contenente Ferro, globuli bianchi o leucociti (leucos = bianco) a seconda della forma del nucleo si distinguono in granulociti, una parte corpuscolata formata da globuli rossi o eritrociti o emazie (eritros = rosso), una parte liquida chiamata plasma, globuli rossi o eritrociti o emazie (eritros = rosso) trasportano a tutte le parti del corpo ossigeno e anidride carbonia, gli Antigeni A e Antigene B che determinano i gruppi sanguigni, globuli rossi o eritrociti o emazie (eritros = rosso) sulla cui superficie sono presenti il fattore Rh, piastrine o trombociti vengono prodotti da midollo osseo rosso, piastrine o trombociti vengono distrutti nella milza, un tessuto liquido formato da una parte corpuscolata, globuli rossi o eritrociti o emazie (eritros = rosso) vengono distrutti nella milza e nel fegato, globuli bianchi o leucociti (leucos = bianco) vivono per 15 giorni, una parte corpuscolata formata da piastrine o trombociti, globuli bianchi o leucociti (leucos = bianco) che vengono prodotti da midollo osseo rosso, globuli bianchi o leucociti (leucos = bianco) vengono distrutti nella milza, globuli bianchi o leucociti (leucos = bianco) a seconda della forma del nucleo si distinguono in linfociti, piastrine o trombociti vivono per 3-7 giorni