WARNING:
JavaScript is turned OFF. None of the links on this concept map will
work until it is reactivated.
If you need help turning JavaScript On, click here.
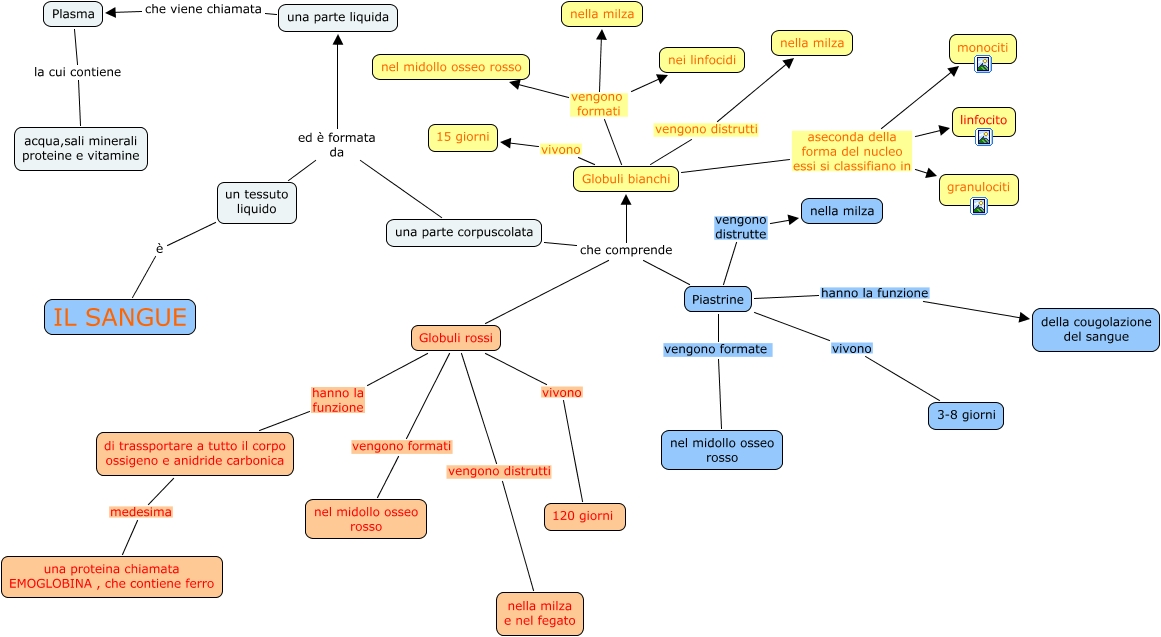
Questa Cmap, creata con IHMC CmapTools, contiene informazioni relative a: Il Sangue, un tessuto liquido ed è formata da una parte corpuscolata, un tessuto liquido ed è formata da una parte liquida, Globuli rossi vengono distrutti nella milza e nel fegato, Globuli bianchi vengono formati nel midollo osseo rosso, una parte liquida che viene chiamata Plasma, Globuli bianchi aseconda della forma del nucleo essi si classifiano in granulociti, una parte corpuscolata che comprende Globuli rossi, Piastrine hanno la funzione della cougolazione del sangue, Piastrine vengono formate nel midollo osseo rosso, Globuli bianchi aseconda della forma del nucleo essi si classifiano in linfocito, Plasma la cui contiene acqua,sali minerali proteine e vitamine, una parte corpuscolata che comprende Globuli bianchi, Globuli bianchi vivono 15 giorni, un tessuto liquido è IL SANGUE, una parte corpuscolata che comprende Piastrine, Globuli bianchi vengono formati nei linfocidi, Piastrine vengono distrutte nella milza, Globuli bianchi vengono distrutti nella milza, Piastrine vivono 3-8 giorni, Globuli bianchi vengono formati nella milza