WARNING:
JavaScript is turned OFF. None of the links on this concept map will
work until it is reactivated.
If you need help turning JavaScript On, click here.
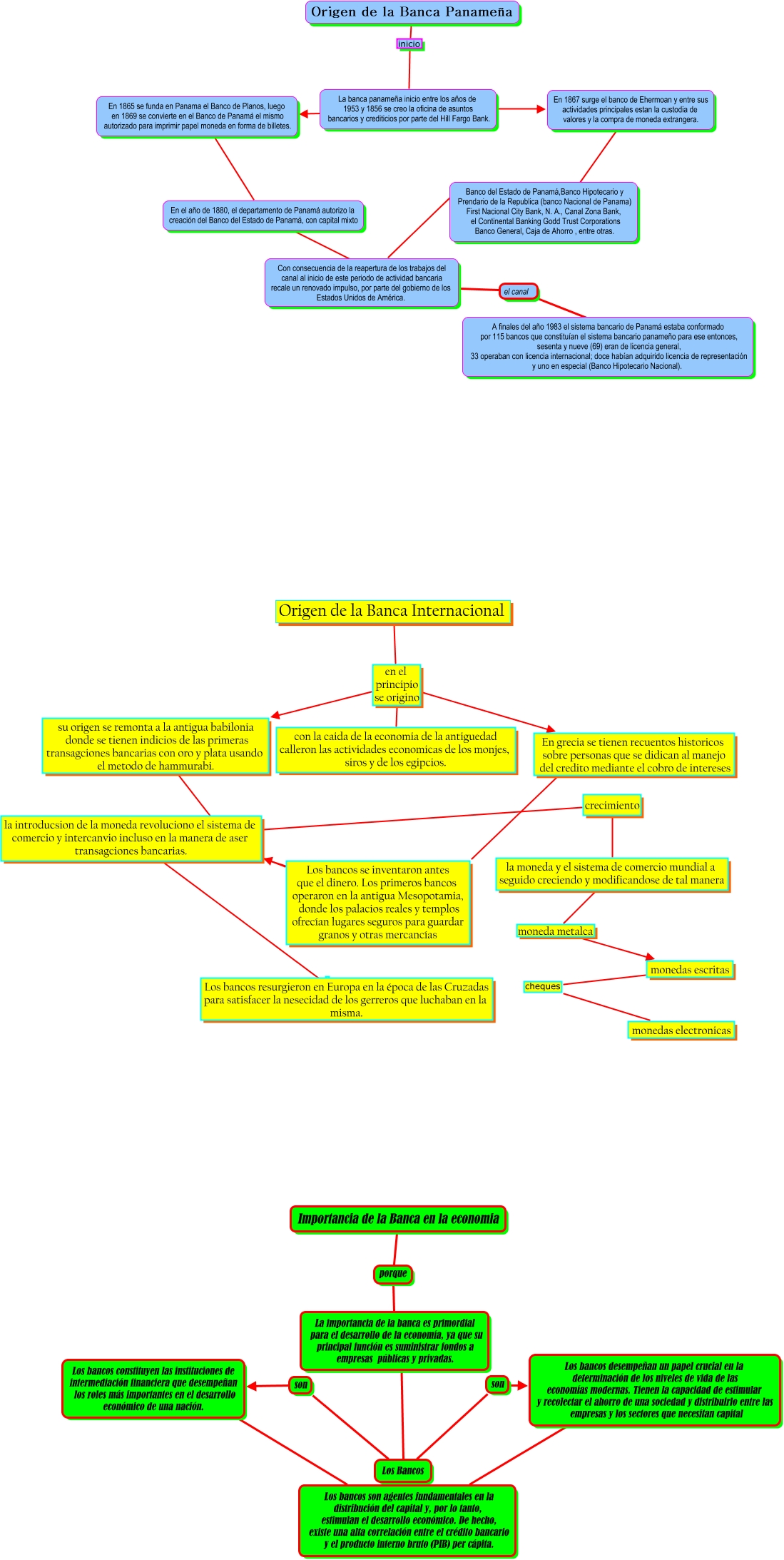
Este Cmap, tiene información relacionada con: BANCA, Origen de la Banca Internacional en el principio se origino En grecia se tienen recuentos historicos sobre personas que se didican al manejo del credito mediante el cobro de intereses, su origen se remonta a la antigua babilonia donde se tienen indicios de las primeras transagciones bancarias con oro y plata usando el metodo de hammurabi. Los bancos se inventaron antes que el dinero. Los primeros bancos operaron en la antigua Mesopotamia, donde los palacios reales y templos ofrecían lugares seguros para guardar granos y otras mercancías, Los Bancos son Los bancos constituyen las instituciones de intermediación financiera que desempeñan los roles más importantes en el desarrollo económico de una nación., La importancia de la banca es primordial para el desarrollo de la economía, ya que su principal función es suministrar fondos a empresas públicas y privadas. ???? Los Bancos, La banca panameña inicio entre los años de 1953 y 1856 se creo la oficina de asuntos bancarios y crediticios por parte del Hill Fargo Bank. En 1865 se funda en Panama el Banco de Planos, luego en 1869 se convierte en el Banco de Panamà el mismo autorizado para imprimir papel moneda en forma de billetes., Los Bancos son Los bancos desempeñan un papel crucial en la determinación de los niveles de vida de las economías modernas. Tienen la capacidad de estimular y recolectar el ahorro de una sociedad y distribuirlo entre las empresas y los sectores que necesitan capital, Los bancos desempeñan un papel crucial en la determinación de los niveles de vida de las economías modernas. Tienen la capacidad de estimular y recolectar el ahorro de una sociedad y distribuirlo entre las empresas y los sectores que necesitan capital ???? Los bancos son agentes fundamentales en la distribución del capital y, por lo tanto, estimulan el desarrollo económico. De hecho, existe una alta correlación entre el crédito bancario y el producto interno bruto (PIB) per cápita., Los bancos constituyen las instituciones de intermediación financiera que desempeñan los roles más importantes en el desarrollo económico de una nación. ???? Los bancos son agentes fundamentales en la distribución del capital y, por lo tanto, estimulan el desarrollo económico. De hecho, existe una alta correlación entre el crédito bancario y el producto interno bruto (PIB) per cápita., Los bancos se inventaron antes que el dinero. Los primeros bancos operaron en la antigua Mesopotamia, donde los palacios reales y templos ofrecían lugares seguros para guardar granos y otras mercancías la introducsion de la moneda revoluciono el sistema de comercio y intercanvio incluso en la manera de aser transagciones bancarias., Banco del Estado de Panamá,Banco Hipotecario y Prendario de la Republica (banco Nacional de Panama) First Nacional City Bank, N. A., Canal Zona Bank, el Continental Banking Godd Trust Corporations Banco General, Caja de Ahorro , entre otras. Con consecuencia de la reapertura de los trabajos del canal al inicio de este periodo de actividad bancaria recale un renovado impulso, por parte del gobierno de los Estados Unidos de América., Origen de la Banca Panameña inicio La banca panameña inicio entre los años de 1953 y 1856 se creo la oficina de asuntos bancarios y crediticios por parte del Hill Fargo Bank., Importancia de la Banca en la economia porque La importancia de la banca es primordial para el desarrollo de la economía, ya que su principal función es suministrar fondos a empresas públicas y privadas., monedas escritas cheques monedas electronicas, la introducsion de la moneda revoluciono el sistema de comercio y intercanvio incluso en la manera de aser transagciones bancarias. Los bancos resurgieron en Europa en la época de las Cruzadas para satisfacer la nesecidad de los gerreros que luchaban en la misma., Origen de la Banca Internacional en el principio se origino con la caida de la economia de la antiguedad calleron las actividades economicas de los monjes, siros y de los egipcios., la introducsion de la moneda revoluciono el sistema de comercio y intercanvio incluso en la manera de aser transagciones bancarias. crecimiento la moneda y el sistema de comercio mundial a seguido creciendo y modificandose de tal manera, Origen de la Banca Internacional en el principio se origino su origen se remonta a la antigua babilonia donde se tienen indicios de las primeras transagciones bancarias con oro y plata usando el metodo de hammurabi., En 1865 se funda en Panama el Banco de Planos, luego en 1869 se convierte en el Banco de Panamà el mismo autorizado para imprimir papel moneda en forma de billetes. ???? En el año de 1880, el departamento de Panamá autorizo la creación del Banco del Estado de Panamá, con capital mixto, la moneda y el sistema de comercio mundial a seguido creciendo y modificandose de tal manera moneda metalca monedas escritas, En el año de 1880, el departamento de Panamá autorizo la creación del Banco del Estado de Panamá, con capital mixto Con consecuencia de la reapertura de los trabajos del canal al inicio de este periodo de actividad bancaria recale un renovado impulso, por parte del gobierno de los Estados Unidos de América.