WARNING:
JavaScript is turned OFF. None of the links on this concept map will
work until it is reactivated.
If you need help turning JavaScript On, click here.
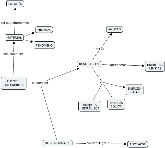
Este Cmap, tiene información relacionada con: FUENTES DE ENERGÍA, FUENTES DE ENERGÍA pueden ser NO RENOVABLES, NO RENOVABLES pueden llegar a AGOTARSE, MATERIAL ???? FENÓMENO, FUENTES DE ENERGÍA pueden ser RENOVABLES, RENOVABLES NO se AGOTAN, MATERIAL ???? MINERAL, RENOVABLES son ENERGÍA SOLAR, RENOVABLES obtenemos ENERGÍAS LIMPIAS, RENOVABLES son ENERGÍA HIDRÁULICA, MATERIAL del que obtenemos ENERGÍA, RENOVABLES son ENERGÍA EÓLICA, FUENTES DE ENERGÍA son cualquier MATERIAL