WARNING:
JavaScript is turned OFF. None of the links on this concept map will
work until it is reactivated.
If you need help turning JavaScript On, click here.
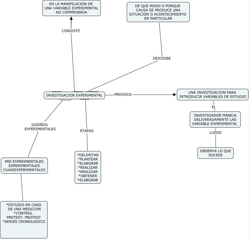
Este Cmap, tiene información relacionada con: Sin Título 2, ???? ???? *ESTUDIO EN CASO DE UNA MEDICION *CONTROL PRETEST- PROTEST *SERIES CRONOLOGICO, DE QUE MODO O PORQUE CAUSA SE PRODUCE UNA SITUACION O ACONTECIMIENTO EN PARTICULAR DESCRIBE ????, EN LA MANIPILACION DE UNA VARIABLE EXPERIMENTAL NO COMPROBADA CONSISTE INVESTIGACION EXPERIMENTAL, ???? PROVOCA UNA INVESTIGACION PARA INTRODUCIR VARIABLES DE ESTUDIO, UNA INVESTIGACION PARA INTRODUCIR VARIABLES DE ESTUDIO EL INVESTIGADOR MANEJA DELIVERADAMENTE LAS VARIABLE EXPERIMENTAL, ???? ETAPAS *DELIMITAR *PLANTEAR *ELABORAR *REALIZAR *ANALIZAR *OBTENER *ELABORAR, ???? DISEÑOS EXPERIMENTALES PRE EXPERIMENTALES EXPERIMENTALES CUASIEXPERIMENTALES, INVESTIGADOR MANEJA DELIVERADAMENTE LAS VARIABLE EXPERIMENTAL LUEGO OBSERVA LO QUE SUCEDE