WARNING:
JavaScript is turned OFF. None of the links on this concept map will
work until it is reactivated.
If you need help turning JavaScript On, click here.
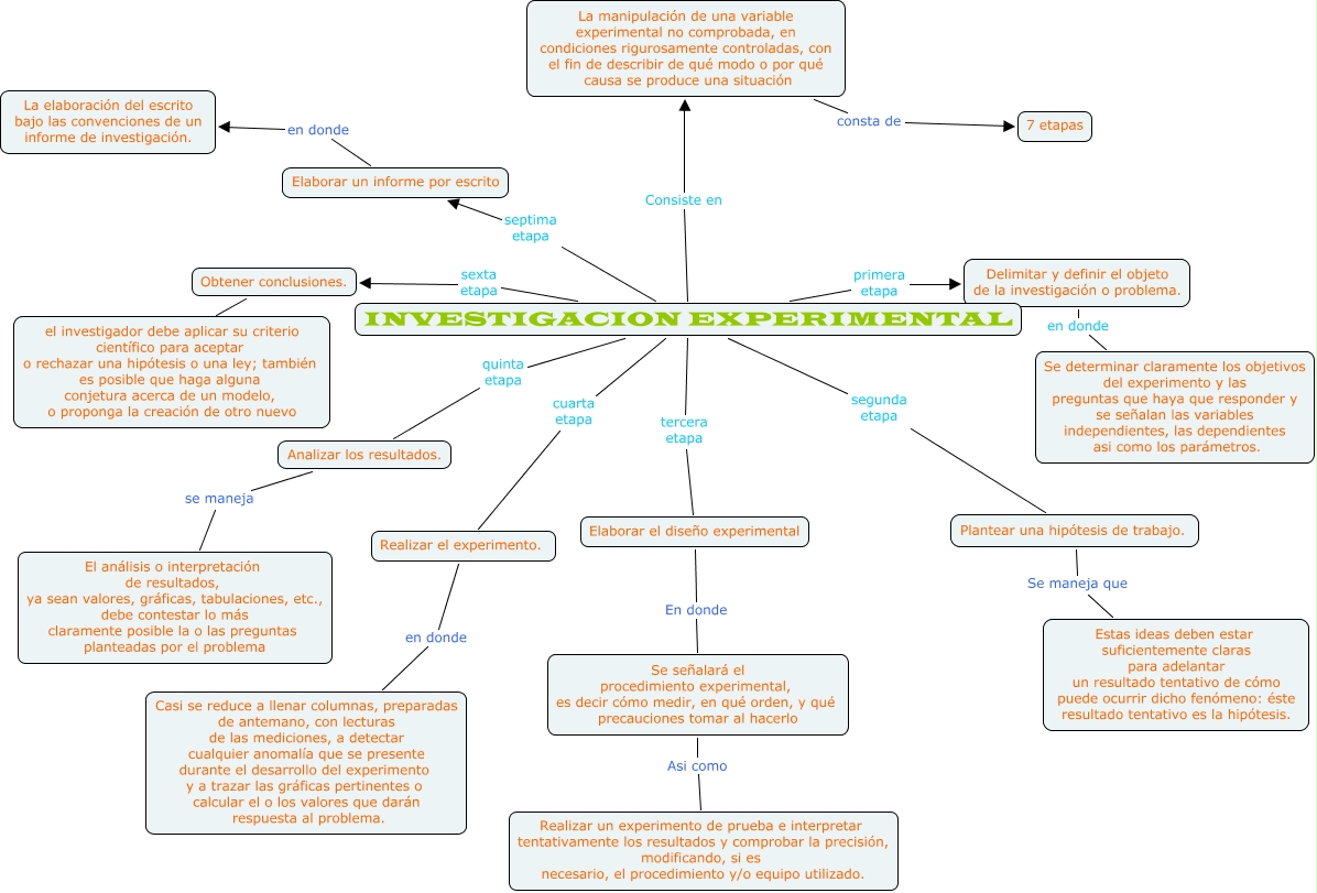
Este Cmap, tiene información relacionada con: investigacion experimental, Se señalará el procedimiento experimental, es decir cómo medir, en qué orden, y qué precauciones tomar al hacerlo Asi como Realizar un experimento de prueba e interpretar tentativamente los resultados y comprobar la precisión, modificando, si es necesario, el procedimiento y/o equipo utilizado., La manipulación de una variable experimental no comprobada, en condiciones rigurosamente controladas, con el fin de describir de qué modo o por qué causa se produce una situación consta de 7 etapas, INVESTIGACION EXPERIMENTAL quinta etapa Analizar los resultados., INVESTIGACION EXPERIMENTAL primera etapa Delimitar y definir el objeto de la investigación o problema., Elaborar el diseño experimental En donde Se señalará el procedimiento experimental, es decir cómo medir, en qué orden, y qué precauciones tomar al hacerlo, Realizar el experimento. en donde Casi se reduce a llenar columnas, preparadas de antemano, con lecturas de las mediciones, a detectar cualquier anomalía que se presente durante el desarrollo del experimento y a trazar las gráficas pertinentes o calcular el o los valores que darán respuesta al problema., Analizar los resultados. se maneja El análisis o interpretación de resultados, ya sean valores, gráficas, tabulaciones, etc., debe contestar lo más claramente posible la o las preguntas planteadas por el problema, INVESTIGACION EXPERIMENTAL sexta etapa Obtener conclusiones., Delimitar y definir el objeto de la investigación o problema. en donde Se determinar claramente los objetivos del experimento y las preguntas que haya que responder y se señalan las variables independientes, las dependientes asi como los parámetros., INVESTIGACION EXPERIMENTAL cuarta etapa Realizar el experimento., INVESTIGACION EXPERIMENTAL segunda etapa Plantear una hipótesis de trabajo., Obtener conclusiones. ???? el investigador debe aplicar su criterio científico para aceptar o rechazar una hipótesis o una ley; también es posible que haga alguna conjetura acerca de un modelo, o proponga la creación de otro nuevo, INVESTIGACION EXPERIMENTAL septima etapa Elaborar un informe por escrito, Elaborar un informe por escrito en donde La elaboración del escrito bajo las convenciones de un informe de investigación., INVESTIGACION EXPERIMENTAL tercera etapa Elaborar el diseño experimental, Plantear una hipótesis de trabajo. Se maneja que Estas ideas deben estar suficientemente claras para adelantar un resultado tentativo de cómo puede ocurrir dicho fenómeno: éste resultado tentativo es la hipótesis., INVESTIGACION EXPERIMENTAL Consiste en La manipulación de una variable experimental no comprobada, en condiciones rigurosamente controladas, con el fin de describir de qué modo o por qué causa se produce una situación