WARNING:
JavaScript is turned OFF. None of the links on this concept map will
work until it is reactivated.
If you need help turning JavaScript On, click here.
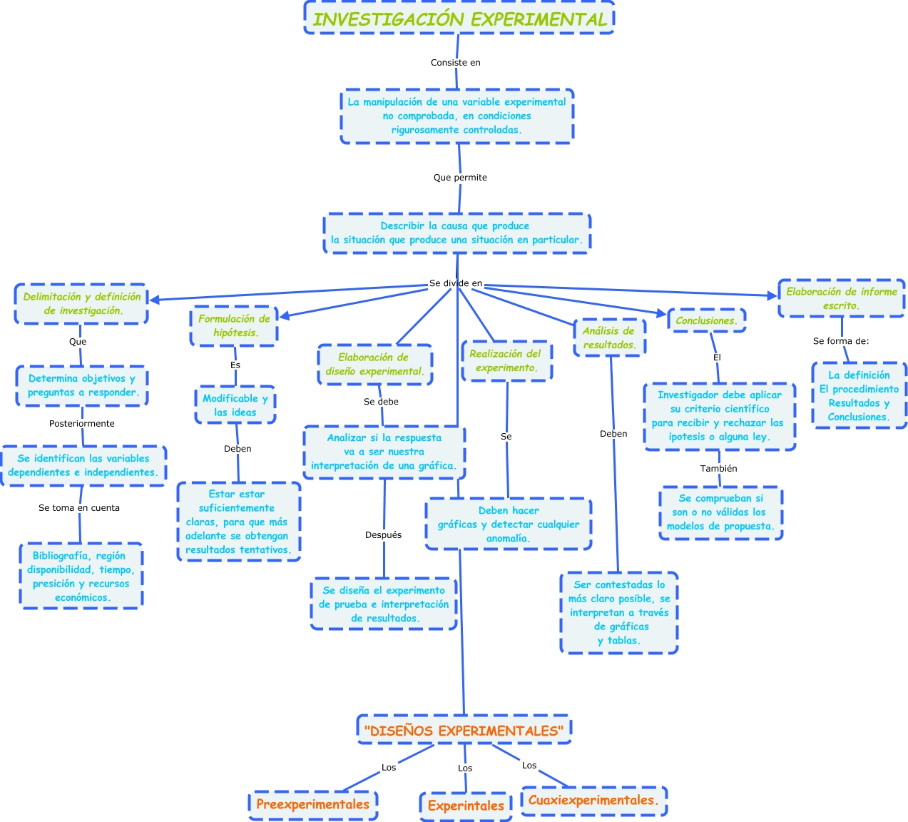
Este Cmap, tiene información relacionada con: INVESTIGACIÓN EXPERIMETAL, Conclusiones. El Investigador debe aplicar su criterio científico para recibir y rechazar las ipotesis o alguna ley., "DISEÑOS EXPERIMENTALES" Los Preexperimentales, Describir la causa que produce la situación que produce una situación en particular. Se divide en Realización del experimento., Describir la causa que produce la situación que produce una situación en particular. Se divide en Conclusiones., Describir la causa que produce la situación que produce una situación en particular. Se divide en Elaboración de informe escrito., Realización del experimento. Se Deben hacer gráficas y detectar cualquier anomalía., Describir la causa que produce la situación que produce una situación en particular. Se divide en Elaboración de diseño experimental., INVESTIGACIÓN EXPERIMENTAL Consiste en La manipulación de una variable experimental no comprobada, en condiciones rigurosamente controladas., Modificable y las ideas Deben Estar estar suficientemente claras, para que más adelante se obtengan resultados tentativos., Elaboración de informe escrito. Se forma de: La definición El procedimiento Resultados y Conclusiones., Elaboración de diseño experimental. Se debe Analizar si la respuesta va a ser nuestra interpretación de una gráfica., Se identifican las variables dependientes e independientes. Se toma en cuenta Bibliografía, región disponibilidad, tiempo, presición y recursos económicos., Analizar si la respuesta va a ser nuestra interpretación de una gráfica. Después Se diseña el experimento de prueba e interpretación de resultados., Análisis de resultados. Deben Ser contestadas lo más claro posible, se interpretan a través de gráficas y tablas., Delimitación y definición de investigación. Que Determina objetivos y preguntas a responder., "DISEÑOS EXPERIMENTALES" Los Experintales, Determina objetivos y preguntas a responder. Posteriormente Se identifican las variables dependientes e independientes., Describir la causa que produce la situación que produce una situación en particular. Se divide en Formulación de hipótesis., Describir la causa que produce la situación que produce una situación en particular. Se divide en Análisis de resultados., Describir la causa que produce la situación que produce una situación en particular. ???? "DISEÑOS EXPERIMENTALES"