WARNING:
JavaScript is turned OFF. None of the links on this concept map will
work until it is reactivated.
If you need help turning JavaScript On, click here.
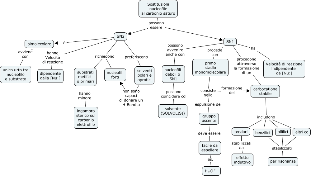
Questa Cmap, creata con IHMC CmapTools, contiene informazioni relative a: Sostituzioni_Nucleofile_C-saturo, substrati metilici o primari hanno minore ingombro sterico sul carbonio elettrofilo, carbocatione stabile includono terziari, facile da espellere es. <math xmlns="http://www.w3.org/1998/Math/MathML"> <mrow> <mmultiscripts> <mrow> <mmultiscripts> <mtext> H </mtext> <mtext> 2 </mtext> <none/> </mmultiscripts> <mtext> O </mtext> </mrow> <none/> <mtext> + </mtext> </mmultiscripts> <mtext> - </mtext> </mrow> </math>, carbocatione stabile includono allilici, terziari stabilizzati da effetto induttivo, gruppo uscente deve essere facile da espellere, Sostituzioni nucleofile al carbonio saturo possono essere SN1, Sostituzioni nucleofile al carbonio saturo possono essere SN2, nucleofili deboli o SN1 possono coincidere col solvente (SOLVOLISI), altri cc stabilizzati per risonanza, carbocatione stabile includono altri cc, primo stadio monomolecolare consiste nella espulsione del gruppo uscente, SN1 ha Velocità di reazione indipendente da [Nu:], SN2 è bimolecolare, benzilici stabilizzati per risonanza, SN2 hanno Velocità di reazione dipendente dalla [Nu:], carbocatione stabile includono benzilici, SN2 richiedono nucleofili forti, SN1 procede con primo stadio monomolecolare, allilici stabilizzati per risonanza