WARNING:
JavaScript is turned OFF. None of the links on this concept map will
work until it is reactivated.
If you need help turning JavaScript On, click here.
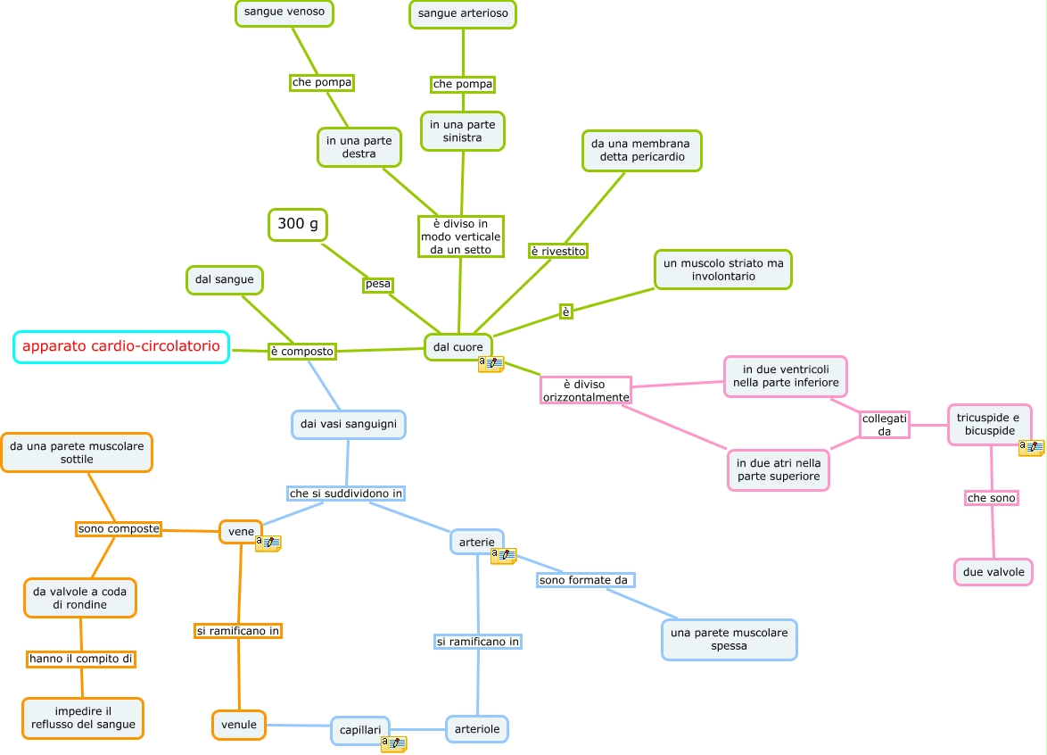
Questa Cmap, creata con IHMC CmapTools, contiene informazioni relative a: l'apparato circolatorio, arterie si ramificano in arteriole, dal cuore è diviso in modo verticale da un setto in una parte destra, in una parte sinistra che pompa sangue arterioso, arteriole ???? capillari, apparato cardio-circolatorio è composto dal cuore, in due ventricoli nella parte inferiore collegati da tricuspide e bicuspide, apparato cardio-circolatorio è composto dal sangue, vene sono composte da valvole a coda di rondine, vene si ramificano in venule, venule ???? capillari, in una parte destra che pompa sangue venoso, dal cuore pesa 300 g, vene sono composte da una parete muscolare sottile, dai vasi sanguigni che si suddividono in arterie, dal cuore è diviso orizzontalmente in due ventricoli nella parte inferiore, da valvole a coda di rondine hanno il compito di impedire il reflusso del sangue, dai vasi sanguigni che si suddividono in vene, apparato cardio-circolatorio è composto dai vasi sanguigni, arterie sono formate da una parete muscolare spessa, dal cuore è rivestito da una membrana detta pericardio