WARNING:
JavaScript is turned OFF. None of the links on this concept map will
work until it is reactivated.
If you need help turning JavaScript On, click here.
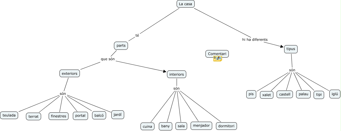
Aquest mapa conceptual conté informació relacionada amb: La casa, interiors són dormitori, exteriors són jardí, parts que són exteriors, La casa hi ha diferents tipus, tipus són castell, exteriors són portal, exteriors són teulada, parts que són interiors, La casa té parts, interiors són menjador, tipus són xalet, exteriors són terrat, tipus són pis, exteriors són finestres, tipus són iglú, interiors són bany, tipus són tipi, interiors són cuina, interiors són sala, exteriors són balcó