WARNING:
JavaScript is turned OFF. None of the links on this concept map will
work until it is reactivated.
If you need help turning JavaScript On, click here.
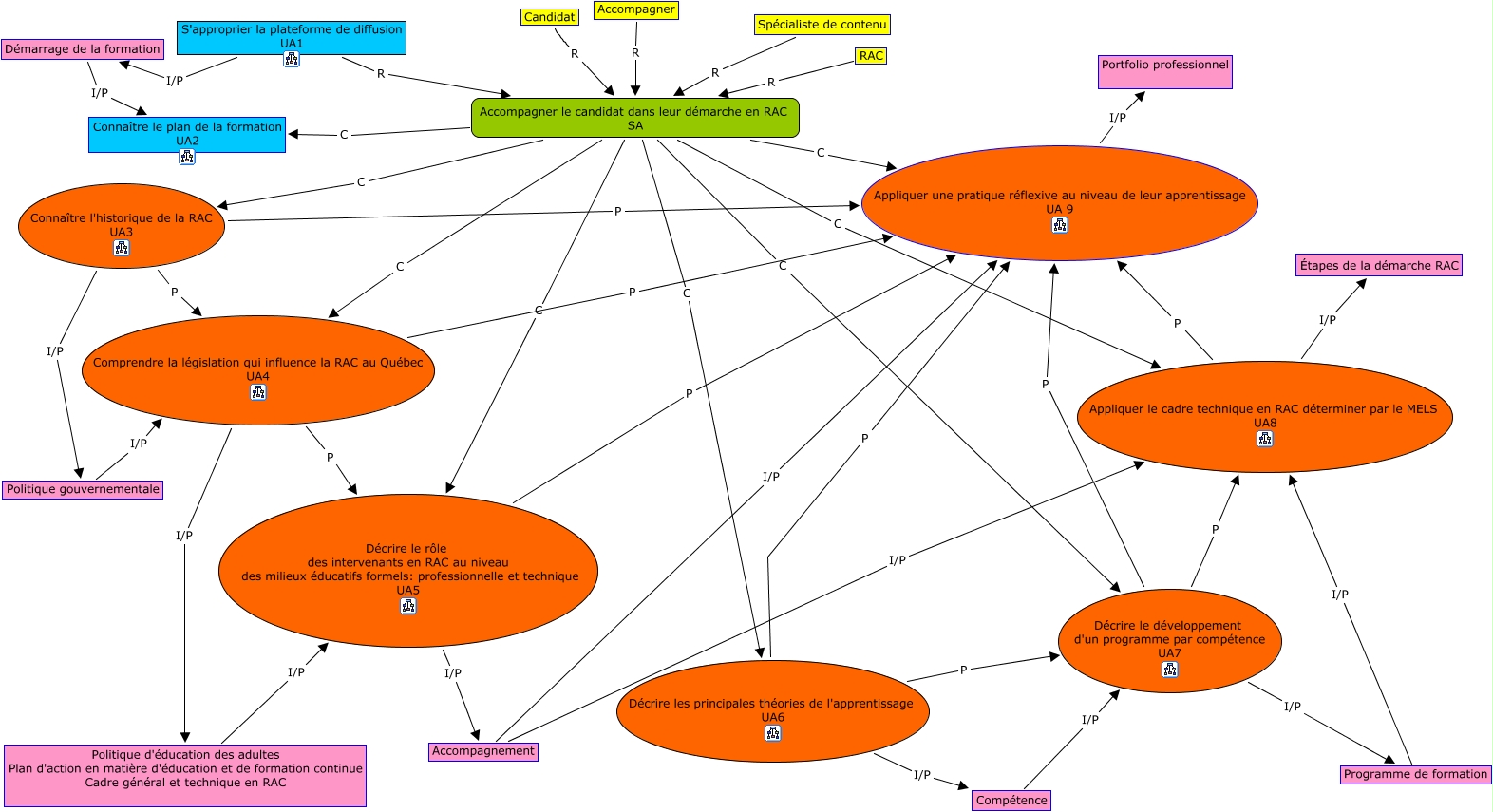
Cette carte de concepts créée avec IHMC CmapTools traite de: Structure d'apprentissage, Appliquer le cadre technique en RAC déterminer par le MELS UA8 P Appliquer une pratique réflexive au niveau de leur apprentissage UA 9, Décrire les principales théories de l'apprentissage UA6 P Appliquer une pratique réflexive au niveau de leur apprentissage UA 9, Accompagnement I/P Appliquer le cadre technique en RAC déterminer par le MELS UA8, Décrire les principales théories de l'apprentissage UA6 I/P Compétence, Compétence I/P Décrire le développement d'un programme par compétence UA7, Décrire le rôle des intervenants en RAC au niveau des milieux éducatifs formels: professionnelle et technique UA5 P Appliquer une pratique réflexive au niveau de leur apprentissage UA 9, Accompagner le candidat dans leur démarche en RAC SA C Décrire le rôle des intervenants en RAC au niveau des milieux éducatifs formels: professionnelle et technique UA5, Appliquer le cadre technique en RAC déterminer par le MELS UA8 I/P Étapes de la démarche RAC, Accompagner le candidat dans leur démarche en RAC SA C Connaître l'historique de la RAC UA3, Connaître l'historique de la RAC UA3 P Comprendre la législation qui influence la RAC au Québec UA4, S'approprier la plateforme de diffusion UA1 R Accompagner le candidat dans leur démarche en RAC SA, Décrire le développement d'un programme par compétence UA7 P Appliquer le cadre technique en RAC déterminer par le MELS UA8, Accompagner le candidat dans leur démarche en RAC SA C Décrire le développement d'un programme par compétence UA7, Accompagner le candidat dans leur démarche en RAC SA C Comprendre la législation qui influence la RAC au Québec UA4, Politique gouvernementale I/P Comprendre la législation qui influence la RAC au Québec UA4, Connaître l'historique de la RAC UA3 I/P Politique gouvernementale, Programme de formation I/P Appliquer le cadre technique en RAC déterminer par le MELS UA8, Décrire le développement d'un programme par compétence UA7 P Appliquer une pratique réflexive au niveau de leur apprentissage UA 9, Comprendre la législation qui influence la RAC au Québec UA4 I/P Politique d'éducation des adultes Plan d'action en matière d'éducation et de formation continue Cadre général et technique en RAC, S'approprier la plateforme de diffusion UA1 I/P Démarrage de la formation