WARNING:
JavaScript is turned OFF. None of the links on this concept map will
work until it is reactivated.
If you need help turning JavaScript On, click here.
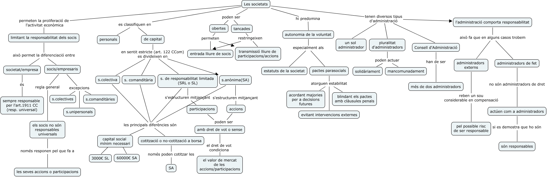
Este Cmap, tiene información relacionada con: mapa 1, s. comanditària les principals diferències són cotització o no-cotització a borsa, obertes permeten transmissió lliure de participacions/accions, obertes permeten entrada lliure de socis, autonomia de la voluntat especialment als estatuts de la societat, els socis no són responsables universals només responen pel que fa a les seves accions o participacions, tancades restringeixen entrada lliure de socis, s.anònima(SA) les principals diferències són cotització o no-cotització a borsa, accions poden ser amb dret de vot o sense, s. comanditària les principals diferències són capital social mínim necessari, administradors externs reben un sou considerable en compensació pel possible risc de ser responsable, s. de responsabilitat limitada (SRL o SL) les principals diferències són cotització o no-cotització a borsa, participacions poden ser amb dret de vot o sense, Les societats poden ser obertes, Les societats es classifiquen en de capital, Consell d'Administració han de ser més de dos administradors, limitant la responsabilitat dels socis això permet la diferenciació entre socis/empresaris, autonomia de la voluntat especialment als pactes parasocials, l'administració comporta responsabilitat això fa que en alguns casos trobem administradors de fet, administradors de fet no són administradors de dret actúen com a administradors, socis/empresaris excepcions s.colectives