WARNING:
JavaScript is turned OFF. None of the links on this concept map will
work until it is reactivated.
If you need help turning JavaScript On, click here.
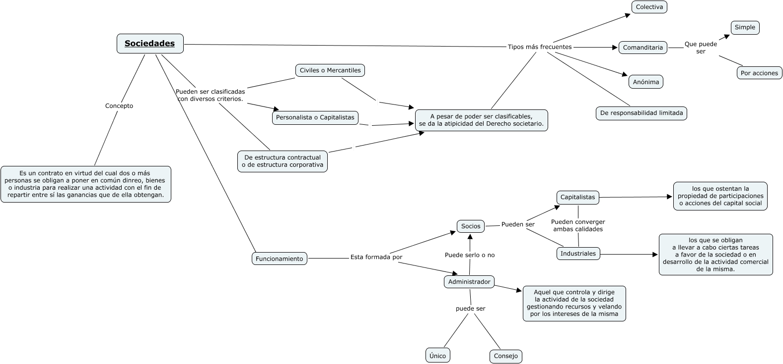
Este Cmap, tiene información relacionada con: Sociedades Mercantiles, Comanditaria Que puede ser Simple, Capitalistas Pueden converger ambas calidades Industriales, Sociedades Tipos más frecuentes Colectiva, A pesar de poder ser clasificables, se da la atipicidad del Derecho societario. Tipos más frecuentes Colectiva, Funcionamiento Esta formada por Administrador, Sociedades Tipos más frecuentes De responsabilidad limitada, Sociedades Pueden ser clasificadas con diversos criterios. De estructura contractual o de estructura corporativa, Capitalistas los que ostentan la propiedad de participaciones o acciones del capital social, Sociedades Concepto Es un contrato en virtud del cual dos o más personas se obligan a poner en común dinreo, bienes o industria para realizar una actividad con el fin de repartir entre sí las ganancias que de ella obtengan., Sociedades Tipos más frecuentes Comanditaria, Industriales ???? los que se obligan a llevar a cabo ciertas tareas a favor de la sociedad o en desarrollo de la actividad comercial de la misma., Sociedades Pueden ser clasificadas con diversos criterios. Personalista o Capitalistas, A pesar de poder ser clasificables, se da la atipicidad del Derecho societario. Tipos más frecuentes Anónima, A pesar de poder ser clasificables, se da la atipicidad del Derecho societario. Tipos más frecuentes De responsabilidad limitada, Administrador puede ser Consejo, Personalista o Capitalistas A pesar de poder ser clasificables, se da la atipicidad del Derecho societario., Sociedades Tipos más frecuentes Anónima, Civiles o Mercantiles Pueden ser clasificadas con diversos criterios. De estructura contractual o de estructura corporativa, Administrador ???? Aquel que controla y dirige la actividad de la sociedad gestionando recursos y velando por los intereses de la misma, De estructura contractual o de estructura corporativa A pesar de poder ser clasificables, se da la atipicidad del Derecho societario.