WARNING:
JavaScript is turned OFF. None of the links on this concept map will
work until it is reactivated.
If you need help turning JavaScript On, click here.
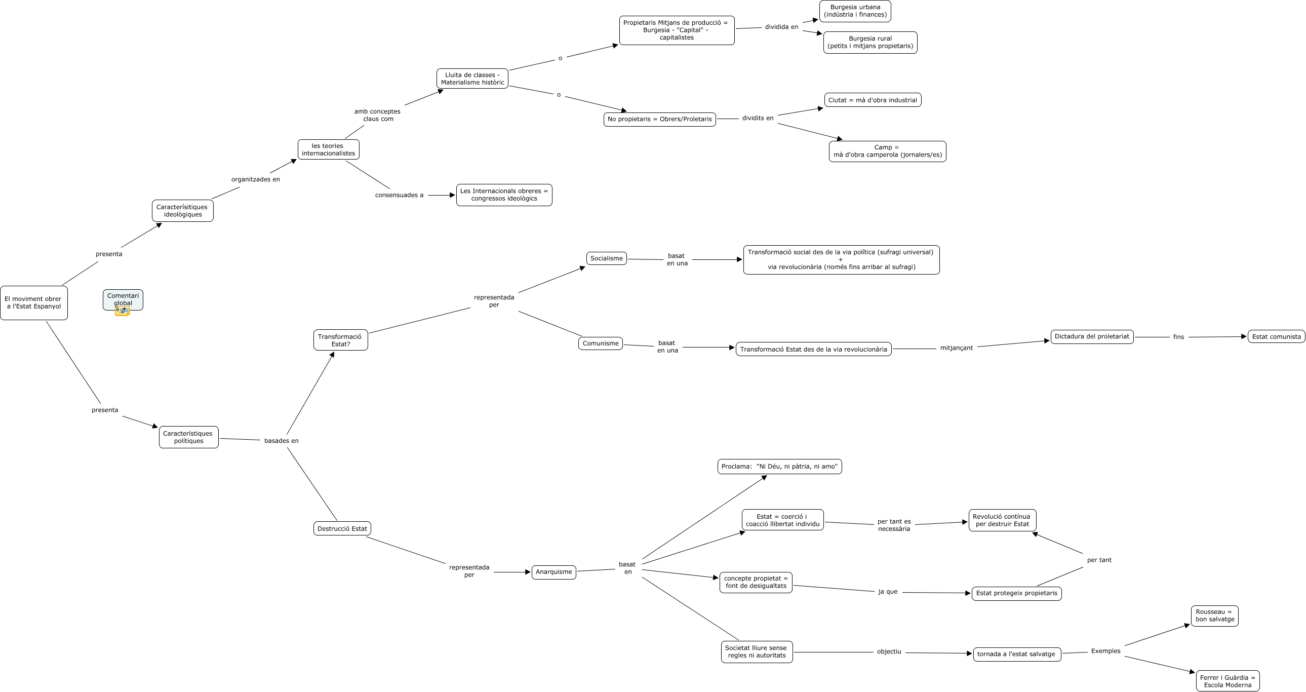
Aquest mapa conceptual conté informació relacionada amb: El moviment obrer a l'Estat Espanyol (2a entrega), Destrucció Estat representada per Anarquisme, Estat protegeix propietaris per tant Revolució contínua per destruir Estat, Característiques polítiques basades en Transformació Estat?, tornada a l'estat salvatge Exemples Ferrer i Guàrdia = Escola Moderna, No propietaris = Obrers/Proletaris dividits en Ciutat = mà d'obra industrial, Anarquisme basat en Proclama: "Ni Déu, ni pàtria, ni amo", El moviment obrer a l'Estat Espanyol presenta Caracterísitiques ideològiques, les teories internacionalistes amb conceptes claus com Lluita de classes - Materialisme històric, Lluita de classes - Materialisme històric o Propietaris Mitjans de producció = Burgesia - "Capital" - capitalistes, Estat = coerció i coacció llibertat individu per tant es necessària Revolució contínua per destruir Estat, Comunisme basat en una Transformació Estat des de la via revolucionària, Anarquisme basat en Societat lliure sense regles ni autoritats, Transformació Estat? representada per Socialisme, Característiques polítiques basades en Destrucció Estat, Lluita de classes - Materialisme històric o No propietaris = Obrers/Proletaris, Societat lliure sense regles ni autoritats objectiu tornada a l'estat salvatge, El moviment obrer a l'Estat Espanyol presenta Característiques polítiques, tornada a l'estat salvatge Exemples Rousseau = bon salvatge, Transformació Estat des de la via revolucionària mitjançant Dictadura del proletariat, Dictadura del proletariat fins Estat comunista