WARNING:
JavaScript is turned OFF. None of the links on this concept map will
work until it is reactivated.
If you need help turning JavaScript On, click here.
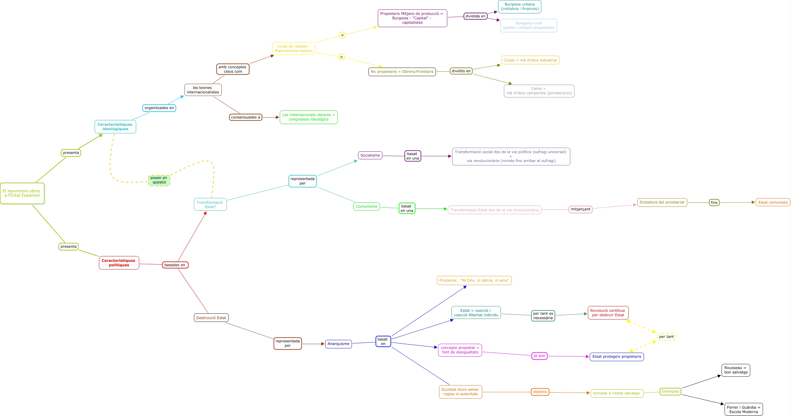
Aquest mapa conceptual conté informació relacionada amb: El moviment obrer a l'Estat Espanyol - Activitat 3 (2a entrega), Característiques polítiques basades en Transformació Estat?, Destrucció Estat representada per Anarquisme, tornada a l'estat salvatge Exemples Ferrer i Guàrdia = Escola Moderna, Anarquisme basat en Proclama: "Ni Déu, ni pàtria, ni amo", No propietaris = Obrers/Proletaris dividits en Ciutat = mà d'obra industrial, Caracterísitiques ideològiques posen en qüestió Transformació Estat?, les teories internacionalistes amb conceptes claus com Lluita de classes - Materialisme històric, Lluita de classes - Materialisme històric o Propietaris Mitjans de producció = Burgesia - "Capital" - capitalistes, Transformació Estat? representada per Socialisme, Anarquisme basat en Societat lliure sense regles ni autoritats, Comunisme basat en una Transformació Estat des de la via revolucionària, Característiques polítiques basades en Destrucció Estat, Estat protegeix propietaris per tant Revolució contínua per destruir Estat, El moviment obrer a l'Estat Espanyol presenta Característiques polítiques, Societat lliure sense regles ni autoritats objectiu tornada a l'estat salvatge, Lluita de classes - Materialisme històric o No propietaris = Obrers/Proletaris, El moviment obrer a l'Estat Espanyol presenta Caracterísitiques ideològiques, Dictadura del proletariat fins Estat comunista, Transformació Estat des de la via revolucionària mitjançant Dictadura del proletariat, tornada a l'estat salvatge Exemples Rousseau = bon salvatge