WARNING:
JavaScript is turned OFF. None of the links on this concept map will
work until it is reactivated.
If you need help turning JavaScript On, click here.
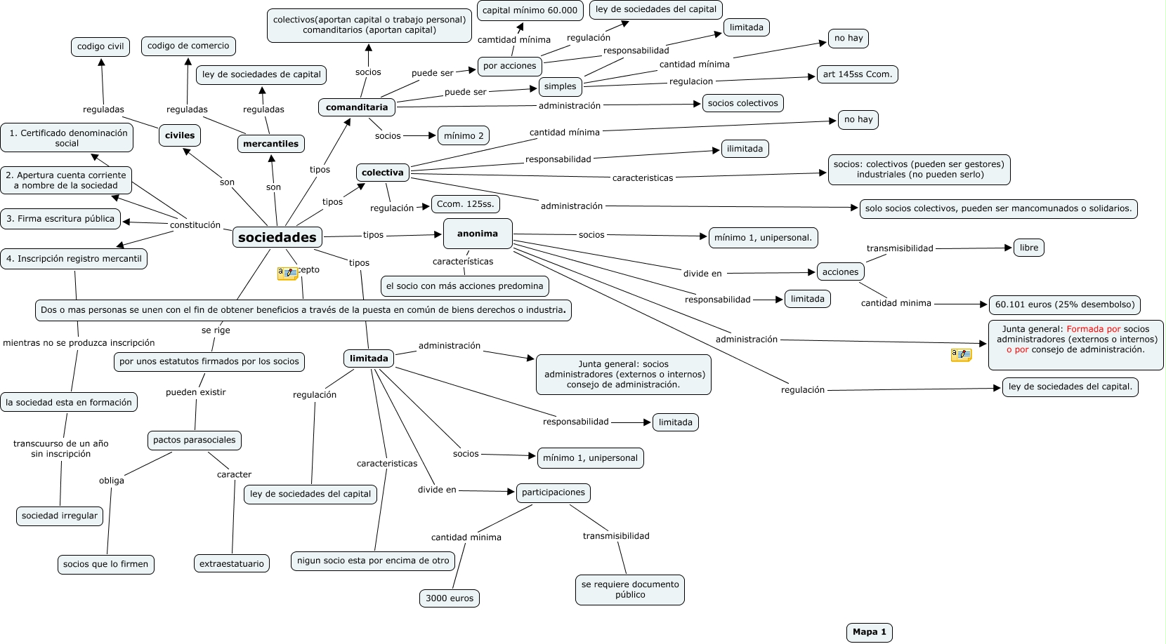
Este Cmap, tiene información relacionada con: caso practico primero, colectiva administración solo socios colectivos, pueden ser mancomunados o solidarios., limitada socios mínimo 1, unipersonal, comanditaria puede ser simples, limitada regulación ley de sociedades del capital, pactos parasociales caracter extraestatuario, sociedades concepto Dos o mas personas se unen con el fin de obtener beneficios a través de la puesta en común de biens derechos o industria., simples responsabilidad limitada, sociedades se rige por unos estatutos firmados por los socios, limitada responsabilidad limitada, anonima regulación ley de sociedades del capital., acciones transmisibilidad libre, limitada divide en participaciones, sociedades tipos anonima, sociedades son mercantiles, simples regulacion art 145ss Ccom., por unos estatutos firmados por los socios pueden existir pactos parasociales, anonima características el socio con más acciones predomina, colectiva regulación Ccom. 125ss., limitada administración Junta general: socios administradores (externos o internos) consejo de administración., sociedades constitución 2. Apertura cuenta corriente a nombre de la sociedad