WARNING:
JavaScript is turned OFF. None of the links on this concept map will
work until it is reactivated.
If you need help turning JavaScript On, click here.
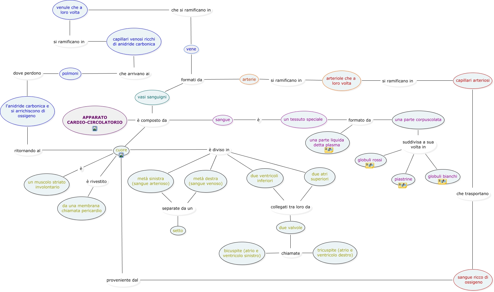
Questa Cmap, creata con IHMC CmapTools, contiene informazioni relative a: L'APPARATO CARDIO-CIROCOLATORIO, sangue ricco di ossigeno proveniente dal cuore, venule che a loro volta si ramificano in capillari venosi ricchi di anidride carbonica, una parte corpuscolata suddivisa a sua volta in piastrine, due atri superiori collegati tra loro da due valvole, APPARATO CARDIO-CIRCOLATORIO è composto da sangue, un tessuto speciale formato da una parte corpuscolata, polmoni dove perdono l'anidride carbonica e si arrichiscono di ossigeno, cuore è diviso in metà destra (sangue venoso), vene che si ramificano in venule che a loro volta, cuore è diviso in due ventricoli inferiori, cuore è diviso in due atri superiori, vasi sanguigni formati da arterie, metà sinistra (sangue arterioso) separate da un setto, metà destra (sangue venoso) separate da un setto, cuore è rivestito da una membrana chiamata pericardio, due valvole chiamate bicuspite (atrio e ventricolo sinistro), sangue è un tessuto speciale, vasi sanguigni formati da vene, APPARATO CARDIO-CIRCOLATORIO è composto da cuore, una parte corpuscolata suddivisa a sua volta in globuli rossi