WARNING:
JavaScript is turned OFF. None of the links on this concept map will
work until it is reactivated.
If you need help turning JavaScript On, click here.
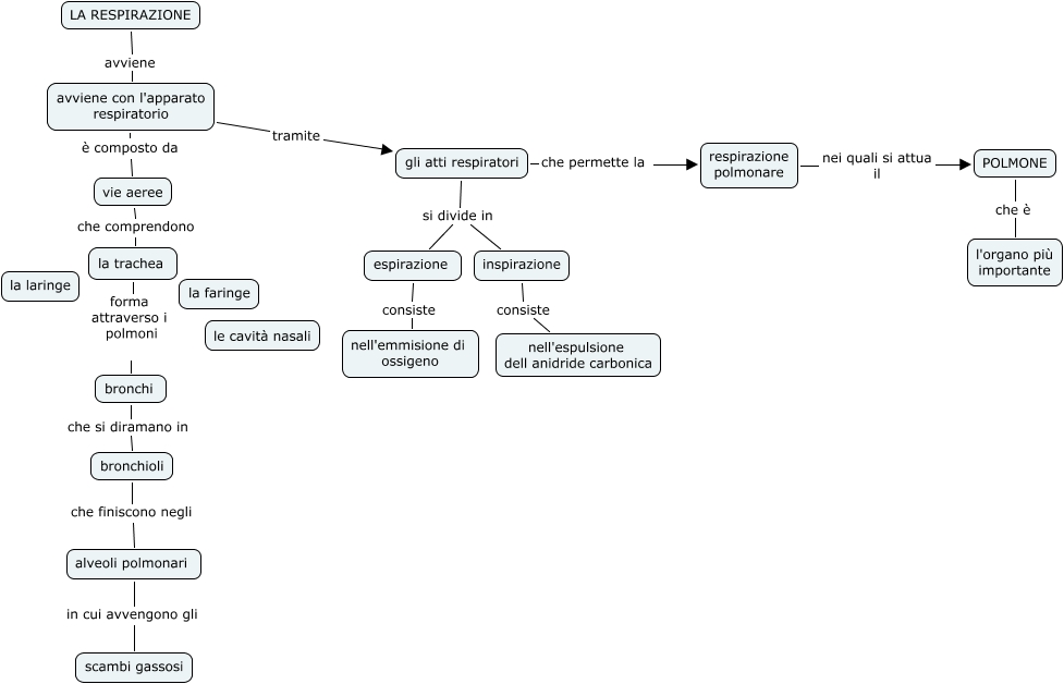
Questa Cmap, creata con IHMC CmapTools, contiene informazioni relative a: La respirazione, la trachea forma attraverso i polmoni bronchi, espirazione consiste nell'emmisione di ossigeno, gli atti respiratori si divide in inspirazione, gli atti respiratori che permette la respirazione polmonare, avviene con l'apparato respiratorio tramite gli atti respiratori, bronchioli che finiscono negli alveoli polmonari, gli atti respiratori si divide in espirazione, vie aeree che comprendono la trachea, LA RESPIRAZIONE avviene avviene con l'apparato respiratorio, avviene con l'apparato respiratorio è composto da vie aeree, POLMONE che è l'organo più importante, bronchi che si diramano in bronchioli, respirazione polmonare nei quali si attua il POLMONE, alveoli polmonari in cui avvengono gli scambi gassosi, inspirazione consiste nell'espulsione dell anidride carbonica