WARNING:
JavaScript is turned OFF. None of the links on this concept map will
work until it is reactivated.
If you need help turning JavaScript On, click here.
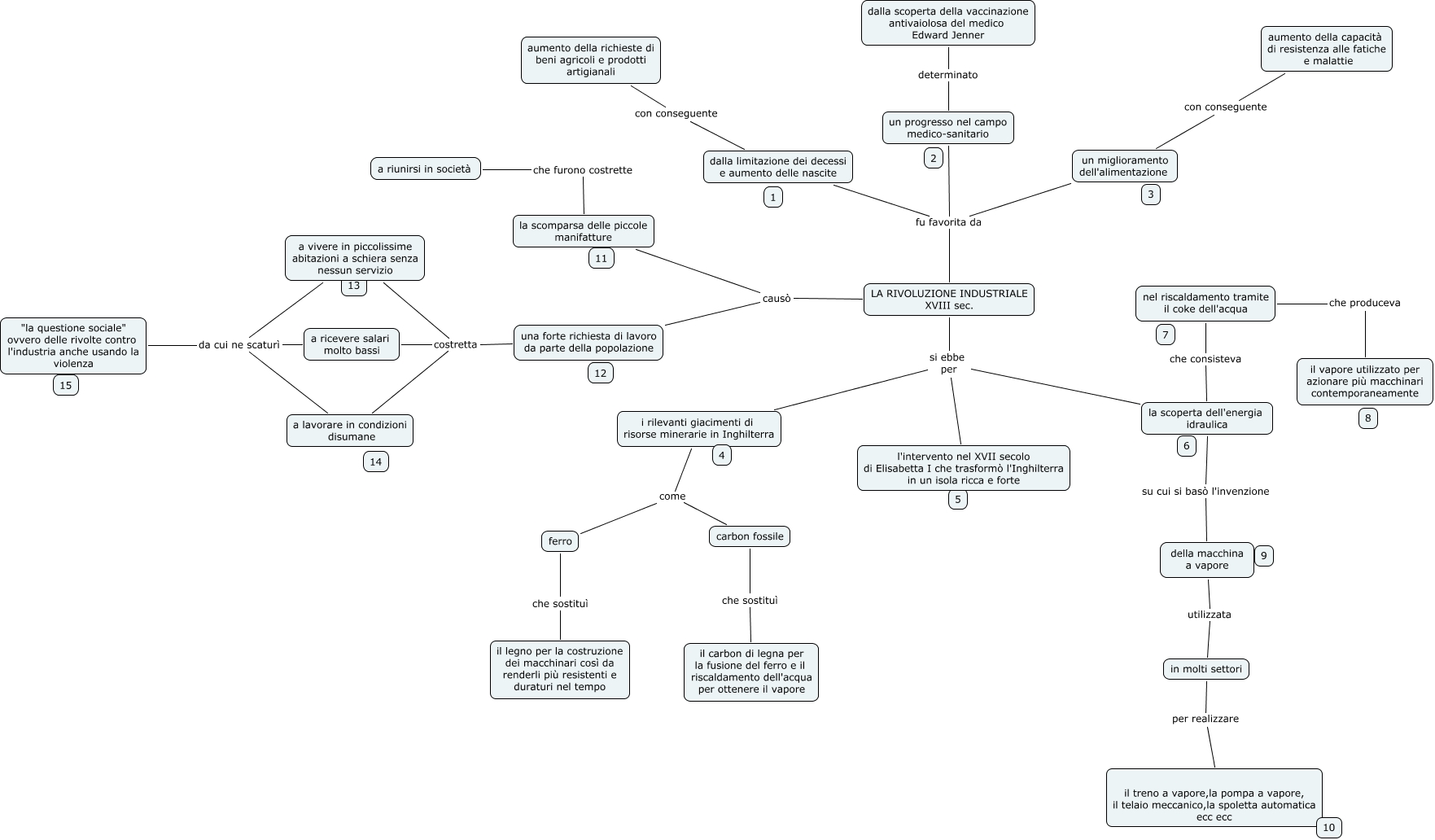
Questa Cmap, creata con IHMC CmapTools, contiene informazioni relative a: LA rivoluzione industriale, una forte richiesta di lavoro da parte della popolazione costretta a vivere in piccolissime abitazioni a schiera senza nessun servizio, a ricevere salari molto bassi da cui ne scaturì "la questione sociale" ovvero delle rivolte contro l'industria anche usando la violenza, LA RIVOLUZIONE INDUSTRIALE XVIII sec. causò una forte richiesta di lavoro da parte della popolazione, i rilevanti giacimenti di risorse minerarie in Inghilterra come carbon fossile, dalla limitazione dei decessi e aumento delle nascite con conseguente aumento della richieste di beni agricoli e prodotti artigianali, una forte richiesta di lavoro da parte della popolazione costretta a lavorare in condizioni disumane, LA RIVOLUZIONE INDUSTRIALE XVIII sec. si ebbe per la scoperta dell'energia idraulica, a lavorare in condizioni disumane da cui ne scaturì "la questione sociale" ovvero delle rivolte contro l'industria anche usando la violenza, la scomparsa delle piccole manifatture che furono costrette a riunirsi in società, carbon fossile che sostituì il carbon di legna per la fusione del ferro e il riscaldamento dell'acqua per ottenere il vapore, LA RIVOLUZIONE INDUSTRIALE XVIII sec. si ebbe per i rilevanti giacimenti di risorse minerarie in Inghilterra, LA RIVOLUZIONE INDUSTRIALE XVIII sec. causò la scomparsa delle piccole manifatture, LA RIVOLUZIONE INDUSTRIALE XVIII sec. fu favorita da un miglioramento dell'alimentazione, in molti settori per realizzare il treno a vapore,la pompa a vapore, il telaio meccanico,la spoletta automatica ecc ecc, un miglioramento dell'alimentazione con conseguente aumento della capacità di resistenza alle fatiche e malattie, la scoperta dell'energia idraulica che consisteva nel riscaldamento tramite il coke dell'acqua, a vivere in piccolissime abitazioni a schiera senza nessun servizio da cui ne scaturì "la questione sociale" ovvero delle rivolte contro l'industria anche usando la violenza, ferro che sostituì il legno per la costruzione dei macchinari così da renderli più resistenti e duraturi nel tempo, i rilevanti giacimenti di risorse minerarie in Inghilterra come ferro, una forte richiesta di lavoro da parte della popolazione costretta a ricevere salari molto bassi