WARNING:
JavaScript is turned OFF. None of the links on this concept map will
work until it is reactivated.
If you need help turning JavaScript On, click here.
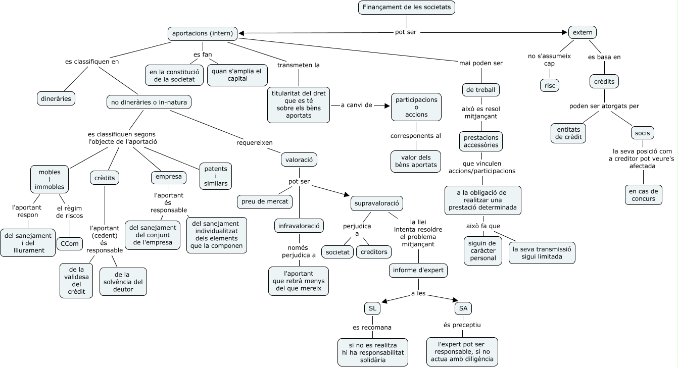
Este Cmap, tiene información relacionada con: Mapa 2, a la obligació de realitzar una prestació determinada això fa que siguin de caràcter personal, crèdits poden ser atorgats per entitats de crèdit, no dineràries o in-natura es classifiquen segons l'objecte de l'aportació crèdits, informe d'expert a les SA, no dineràries o in-natura requereixen valoració, a la obligació de realitzar una prestació determinada això fa que la seva transmissió sigui limitada, socis la seva posició com a creditor pot veure's afectada en cas de concurs, aportacions (intern) es fan en la constitució de la societat, extern es basa en crèdits, Finançament de les societats pot ser extern, empresa l'aportant és responsable del sanejament del conjunt de l'empresa, valoració pot ser preu de mercat, Finançament de les societats pot ser aportacions (intern), aportacions (intern) es classifiquen en dineràries, crèdits poden ser atorgats per socis, informe d'expert a les SL, no dineràries o in-natura es classifiquen segons l'objecte de l'aportació patents i similars, aportacions (intern) es classifiquen en no dineràries o in-natura, mobles i immobles el règim de riscos CCom, mobles i immobles l'aportant respon del sanejament i del lliurament