WARNING:
JavaScript is turned OFF. None of the links on this concept map will
work until it is reactivated.
If you need help turning JavaScript On, click here.
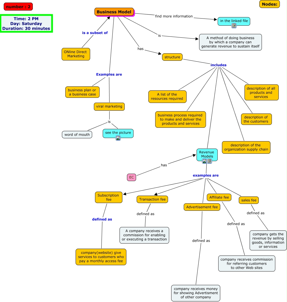
This Concept Map, created with IHMC CmapTools, has information related to: Business Model, Transaction fee defined as A company receives a commission for enabling or executing a transaction, structure includes Revenue Models, structure includes business process required to make and deliver the products and services, Business Model Examples are viral marketing, Subscription fee defined as company(website) give services to customers who pay a monthly access fee, Revenue Models examples are Transaction fee, Affiliate fee defined as company receives commission for referring customers to other Web sites, Advertisement fee defined as company receives money for showing Advertisment of other company, Business Model find more information in the linked file, Revenue Models examples are Advertisement fee, viral marketing is word of mouth, Business Model is A method of doing business by which a company can generate revenue to sustain itself, structure includes description of the customers, ONline Direct Marketing is a subset of Business Model, Revenue Models examples are Affiliate fee, Business Model has structure, structure includes description of all products and services, EC has Revenue Models, Revenue Models examples are sales fee, structure includes description of the organization supply chain