WARNING:
JavaScript is turned OFF. None of the links on this concept map will
work until it is reactivated.
If you need help turning JavaScript On, click here.
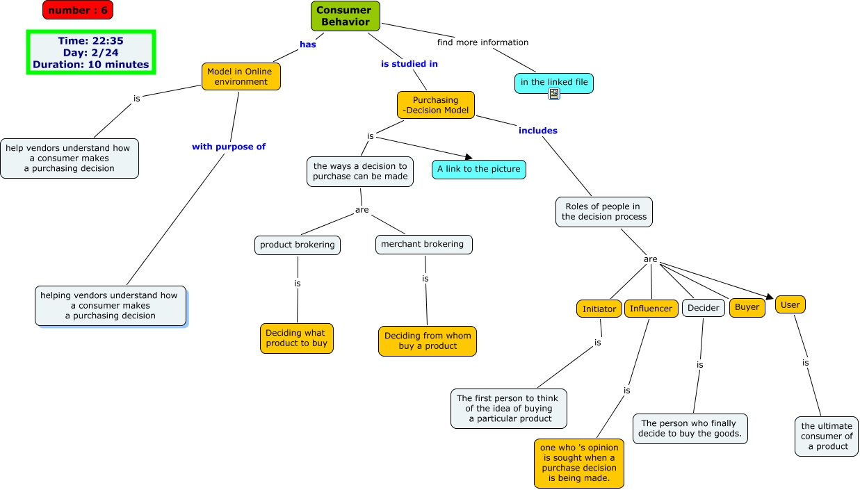
This Concept Map, created with IHMC CmapTools, has information related to: Consumer Behavior, Roles of people in the decision process are User, Influencer is one who 's opinion is sought when a purchase decision is being made., Purchasing -Decision Model is A link to the picture, Roles of people in the decision process are Decider, Roles of people in the decision process are Influencer, Consumer Behavior find more information in the linked file, User is the ultimate consumer of a product, Purchasing -Decision Model is the ways a decision to purchase can be made, Model in Online environment is help vendors understand how a consumer makes a purchasing decision, the ways a decision to purchase can be made are merchant brokering, Model in Online environment with purpose of helping vendors understand how a consumer makes a purchasing decision, Roles of people in the decision process are Buyer, product brokering is Deciding what product to buy, Decider is The person who finally decide to buy the goods., merchant brokering is Deciding from whom buy a product, the ways a decision to purchase can be made are product brokering, Roles of people in the decision process are Initiator, Consumer Behavior is studied in Purchasing -Decision Model, Initiator is The first person to think of the idea of buying a particular product, Consumer Behavior has Model in Online environment