WARNING:
JavaScript is turned OFF. None of the links on this concept map will
work until it is reactivated.
If you need help turning JavaScript On, click here.
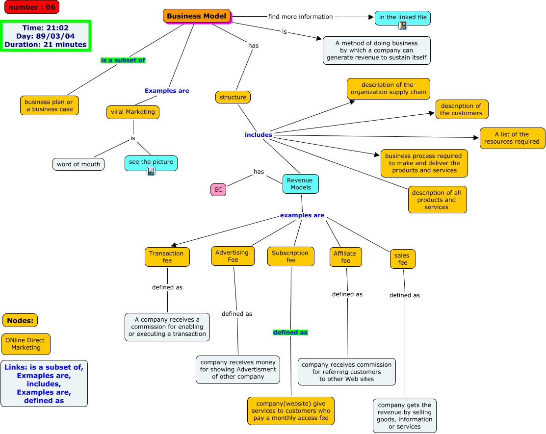
This Concept Map, created with IHMC CmapTools, has information related to: Business Model, structure includes description of all products and services, Subscription fee defined as company(website) give services to customers who pay a monthly access fee, Transaction fee defined as A company receives a commission for enabling or executing a transaction, Business Model is a subset of business plan or a business case, Business Model Examples are viral Marketing, structure includes business process required to make and deliver the products and services, Revenue Models examples are Transaction fee, Affiliate fee defined as company receives commission for referring customers to other Web sites, structure includes Revenue Models, Advertising Fee defined as company receives money for showing Advertisment of other company, Business Model find more information in the linked file, structure includes description of the organization supply chain, Revenue Models examples are Advertising Fee, viral Marketing is word of mouth, Business Model is A method of doing business by which a company can generate revenue to sustain itself, Revenue Models examples are Affiliate fee, EC has Revenue Models, Revenue Models examples are sales fee, Revenue Models examples are Subscription fee, viral Marketing is see the picture