WARNING:
JavaScript is turned OFF. None of the links on this concept map will
work until it is reactivated.
If you need help turning JavaScript On, click here.
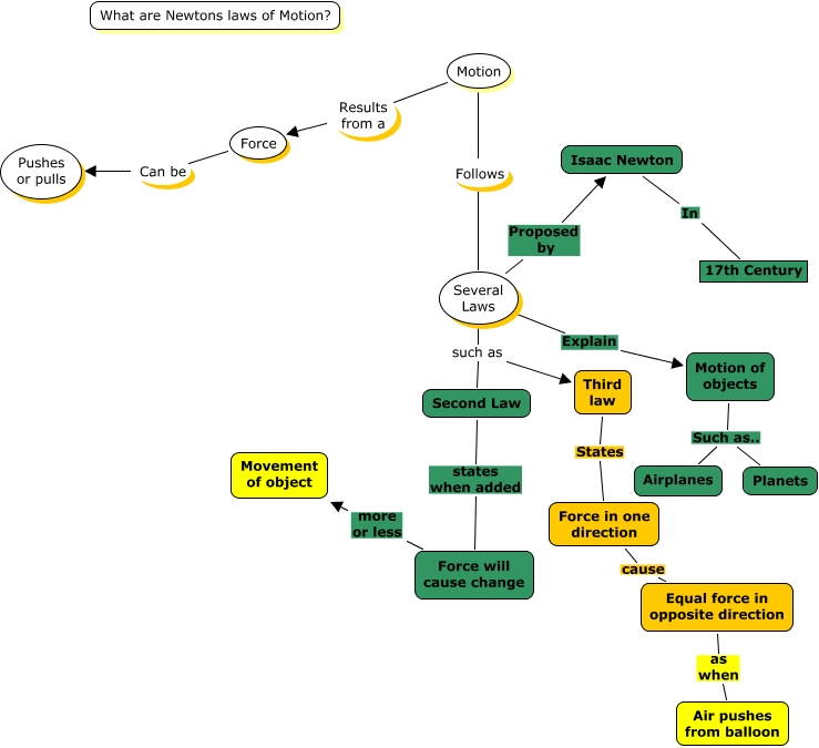
This Concept Map, created with IHMC CmapTools, has information related to: 635-637-030713-barry-nl, Motion Follows Several Laws, Third law States Force in one direction, Several Laws such as Third law, Force in one direction cause Equal force in opposite direction, Second Law states when added Force will cause change, Force will cause change more or less Movement of object, Isaac Newton In 17th Century, Motion of objects Such as.. Airplanes, Motion of objects Such as.. Planets, Force Can be Pushes or pulls, Several Laws such as Second Law, Several Laws Proposed by Isaac Newton, Several Laws Explain Motion of objects, Equal force in opposite direction as when Air pushes from balloon, Motion Results from a Force