WARNING:
JavaScript is turned OFF. None of the links on this concept map will
work until it is reactivated.
If you need help turning JavaScript On, click here.
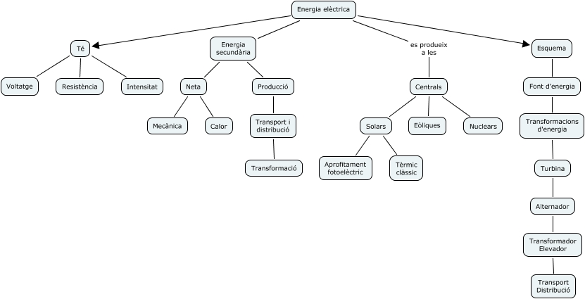
Este Cmap, tiene información relacionada con: Mapa conceptual 2, Té Intensitat, Centrals Solars, Energia secundària Producció, Energia secundària Neta, Energia elèctrica Té, Solars Tèrmic clàssic, Energia elèctrica Esquema, Transport i distribució Transformació, Transformador Elevador Transport Distribució, Transformacions d'energia Turbina, Neta Mecànica, Té Voltatge, Centrals Eòliques, Neta Calor, Energia elèctrica es produeix a les Centrals, Producció Transport i distribució, Solars Aprofitament fotoelèctric, Font d'energia Transformacions d'energia, Esquema Font d'energia, Té Resistència